- Scala - Home
- Scala - Overview
- Scala - Features
- Scala - Environment Setup
- Scala - Build Tool (SBT)
- Scala - REPL
- Scala - Dot & Dotty
- Scala - Basic Syntax
- Scala - Hello World Program
- Scala - Identifiers
- Scala - Keywords
- Scala - Comments
- Scala - Code Blocks
- Scala - Semicolon
- Scala - Constructs
- Scala - Expressions
- Scala - Input and Output
- Scala - Optional Braces
- Scala - Underscore (_)
- Data Types and Variables
- Scala - Data Types
- Scala - Type Bounds
- Scala - Context Bound
- Scala - Variances
- Scala - Type Hierarchy
- Scala - Variables
- Scala - Variable Scopes
- Scala - Literals
- Scala - Numeric Types
- Scala - Boolean Types
- Scala - Char Type
- Scala - Unit Types
- Scala - Strings
- Scala - Arrays
- Scala - Null Type
- Scala - Nothing
- Scala - Any Type
- Scala - AnyRef Type
- Scala - Unified Types
- Scala - Dates and Times
- Scala - Ranges
- Scala - Multidimensional Arrays
- Scala - WrappedArray
- Scala - StringBuilder
- Scala - String Interpolation
- Scala - StringContext
- Scala - Type Casting
- Scala var vs val
- Scala Operators
- Scala - Operators
- Scala - Rules for Operators
- Scala - Arithmetic Operators
- Scala - Relational Operators
- Scala - Logical Operators
- Scala - Bitwise Operators
- Scala - Assignment Operators
- Scala - Operators Precedence
- Scala - Symbolic Operators
- Scala - Range Operator
- Scala - String Concatenation Operator
- Scala Conditional Statements
- Scala - IF ELSE
- Scala - IF-ELSE-IF-ELSE Statement
- Scala - Nested IF-ELSE Statement
- Scala Loop Statements
- Scala - Loop Statements
- Scala - while Loop
- Scala - do-while Loop
- Scala - Nested Loops
- Scala - for Loop
- Scala - break Statement
- Scala - yield Keyword
- Scala Classes & Objects
- Scala - Classes & Objects
- Scala - Constructors
- Scala - Auxiliary Constructor
- Scala - Primary Constructor
- Scala - This Keyword
- Scala - Nested Classes
- Scala - Getters and Setters
- Scala - Object Private Fields
- Scala - Singleton Object
- Scala - Companion Objects
- Scala - Creating Executable Programs
- Scala - Stateful Object
- Scala - Enumerations
- Scala - Polymorphism
- Scala - Access Modifiers
- Scala - Apply Method
- Scala - Update Methods
- Scala - UnapplySeq Method
- Scala - Inheritance
- Scala - Extending a Class
- Scala - Method Overloading
- Scala - Method Overriding
- Scala - Generic Classes
- Scala - Generic Functions
- Scala - Superclass Construction
- Scala Methods & Functions
- Scala - Methods
- Scala - Functions
- Scala - Methods vs Functions
- Scala - Main Methods
- Scala - Functions Call-by-Name
- Scala - Functions with Named Arguments
- Scala - Function with Variable Arguments
- Scala - Recursion Functions
- Scala - Default Parameter Values
- Scala - Functions without Parameters
- Scala - Implicit Parameters
- Scala - Higher-Order Functions
- Scala - Nested Functions
- Scala - Extension Methods
- Scala - Anonymous Functions
- Partially Applied Functions
- Scala - Lazy Val
- Scala - Pure Function
- Scala - Currying Functions
- Scala - Control Abstractions
- Scala - Corecursion
- Scala - Unfold
- Scala - Tail Recursion
- Scala - Infinite Sequences
- Scala - Dynamic Invocation
- Scala - Lambda Expressions
- Scala - Polymorphic Functions
- Scala Collections
- Scala - Collections
- Mutable and Immutable Collections
- Scala - Lists
- Scala - Sets
- Scala - Maps
- Scala - TreeMap
- Scala - SortedMap
- Scala - Tuples
- Scala - Iterators
- Scala - Options
- Scala - NumericRange
- Scala - Infinite Streams
- Scala - Parallel Collections
- Scala Advanced Types
- Scala - Union Types
- Scala - Intersection Types
- Scala - Type Aliases
- Scala - Structural Types
- Scala - Match Expression
- Scala - Singleton Type Operator
- Scala - Abstract Types
- Scala - Dependent Types
- Scala - Abstract Type Bounds
- Scala - Higher-Kinded Types
- Scala - Opaque Type Alias
- Scala - Path-Dependent Types
- Scala - Type Lambdas
- Scala - Type Inference
- Scala - Algebraic Data Types
- Scala Pattern Matching
- Scala - Pattern Matching
- Scala - Guards
- Scala - Variables in Patterns
- Scala - Type Patterns
- Scala - The Matchable Trait
- Scala - Matching Arrays
- Scala - Matching Lists
- Scala - Matching Tuples
- Scala - Exception Handling
- Scala - Extractors
- Scala - Pattern Bindings
- Scala - Regular Expressions
- Scala - Case Classes
- Scala - Partial Functions
- Scala - Packaging and Imports
- Scala - Implicit Imports
- Scala - Export Clauses
- Scala - Nested Packages
- Scala - Chained Packages
- Scala - Package Objects
- Scala Files I/O
- Scala - Files I/O
- Scala - Writing Files
- Scala - Listing Files
- Scala - Deleting Directories
- Scala - Check File Exists
- Scala Advanced Concepts
- Scala - Closures
- Scala - Futures
- Scala - Promises
- Scala - Traits
- Scala - Trait Mixins
- Scala - Layered Traits
- Scala - Trait Linearization
- Scala - Sealed Traits
- Scala - Transparent Traits
- Scala - Process Management
- Scala - Scaladoc
- Scala - Literal Type Arithmetic
- Scala - Inline keyword
- Scala - Def, Var & Val
- Scala - Dropped Features
- Scala Unit Testing
- Scala - Unit Testing
- Scala - uTest
- Scala - MUnit
- Scala - ScalaTest Runner
- Scala - ScalaMock
- Scala - JUnit
- Scala - Mocking
- Scala - BDD Testing
Scala - Unified Type System
In Scala, unified types are used with different types of data. Unified types are a basic aspect of the Scala type system. It is also known as Any. We will discuss unified types in this post.
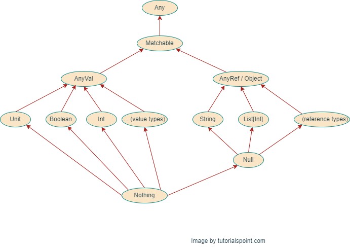
Type Hierarchy in Scala
Any is the root type and supertype of all types in Scala. It is also known as unified types which also include numerical values and functions. Any has universal methods like equals, hashCode, and toString.
For example,
val mixedList: List[Any] = List( 456, // Integer 'x', // Character false, // Boolean "Hello", customObj // User-defined class instance )
The output will be -
List(456, x, false, Hello, Demo$CustomClass@<hashcode>)
AnyVal and AnyRef
Any has two main subclasses:
1. AnyVal:
This is the supertype for all value types. It is similar to primitive types in Java. It represents value types. There are 9 predefined value types. These are non-nullable: Double, Float, Long, Int, Short, Byte, Char, Unit, and Boolean. Unit is a value type that carries no meaningful information. There is exactly one instance of Unit, which can be declared as (). We use Unit for functions that do not return a meaningful result. These types are treated as objects.
For example,
val valuesList: List[AnyVal] = List( 456, 'x', false )
The output will be -
List(456, x, false)
Note that we cannot include reference types like user-defined classes and String in a List[AnyVal].
2. AnyRef:
This is the supertype for all reference types. It includes all class types interface types and user-defined types. It is equivalent to java.lang.Object in Java. It represents reference types. All non-value types are defined as reference types.
For example,
val referenceObj = new Object() val referencesList: List[AnyRef] = List( "Hello", referenceObj )
The output will be -
List(Hello, java.lang.Object@<hashcode>)
Nothing and Null
Nothing is a subtype of all types. It is used to signal non-termination (e.g., exceptions, program exit, infinite loops). Null is a subtype of all reference types. It corresponds to the null literal.
New Features in Scala 3
1. Union Types
Scala 3 introduces union types. You can have a value as one of multiple types. It denotes using the | operator.
For example,
val unionExample: String | Double = 123.45
2. Intersection Types
You can have a value to have multiple specified types in intersection types. It denotes using the & operator.
For example,
trait CanRun {
def run(): Unit
}
trait CanJump {
def jump(): Unit
}
def runAndJumpAnimal(animal: CanRun & CanJump): Unit = {
animal.run()
animal.jump()
}
class Kangaroo extends CanRun with CanJump
3. Match Types
You can have type-level pattern matching in Match types. You can use it for type-level functions that operate on types.
For example,
type Larger[T] = T match {
case Short => Int
case Int => Long
case Long => BigInt
}
val shortResult: Larger[Short] = 5000 // Int
val intResult: Larger[Int] = 1000000L // Long
Type Casting
Value types can be cast in Scala as follows:
val num: Long = 123456789 val decimal: Float = num.toFloat // 1.23456792E8 (some precision loss occurs) val symbol: Char = 'A' val code: Int = symbol // 65
Casting is unidirectional. You can not directly cast back to the original type if precision is lost. For example,
val num: Long = 123456789 val decimal: Float = num.toFloat // 1.23456792E8 val originalNum: Long = decimal // This will not compile
The output will be -
1.23456792E8 65
Note that you can also cast a reference type to a subtype.