- Scala - Home
- Scala - Overview
- Scala - Features
- Scala - Environment Setup
- Scala - Build Tool (SBT)
- Scala - REPL
- Scala - Dot & Dotty
- Scala - Basic Syntax
- Scala - Hello World Program
- Scala - Identifiers
- Scala - Keywords
- Scala - Comments
- Scala - Code Blocks
- Scala - Semicolon
- Scala - Constructs
- Scala - Expressions
- Scala - Input and Output
- Scala - Optional Braces
- Scala - Underscore (_)
- Data Types and Variables
- Scala - Data Types
- Scala - Type Bounds
- Scala - Context Bound
- Scala - Variances
- Scala - Type Hierarchy
- Scala - Variables
- Scala - Variable Scopes
- Scala - Literals
- Scala - Numeric Types
- Scala - Boolean Types
- Scala - Char Type
- Scala - Unit Types
- Scala - Strings
- Scala - Arrays
- Scala - Null Type
- Scala - Nothing
- Scala - Any Type
- Scala - AnyRef Type
- Scala - Unified Types
- Scala - Dates and Times
- Scala - Ranges
- Scala - Multidimensional Arrays
- Scala - WrappedArray
- Scala - StringBuilder
- Scala - String Interpolation
- Scala - StringContext
- Scala - Type Casting
- Scala var vs val
- Scala Operators
- Scala - Operators
- Scala - Rules for Operators
- Scala - Arithmetic Operators
- Scala - Relational Operators
- Scala - Logical Operators
- Scala - Bitwise Operators
- Scala - Assignment Operators
- Scala - Operators Precedence
- Scala - Symbolic Operators
- Scala - Range Operator
- Scala - String Concatenation Operator
- Scala Conditional Statements
- Scala - IF ELSE
- Scala - IF-ELSE-IF-ELSE Statement
- Scala - Nested IF-ELSE Statement
- Scala Loop Statements
- Scala - Loop Statements
- Scala - while Loop
- Scala - do-while Loop
- Scala - Nested Loops
- Scala - for Loop
- Scala - break Statement
- Scala - yield Keyword
- Scala Classes & Objects
- Scala - Classes & Objects
- Scala - Constructors
- Scala - Auxiliary Constructor
- Scala - Primary Constructor
- Scala - This Keyword
- Scala - Nested Classes
- Scala - Getters and Setters
- Scala - Object Private Fields
- Scala - Singleton Object
- Scala - Companion Objects
- Scala - Creating Executable Programs
- Scala - Stateful Object
- Scala - Enumerations
- Scala - Polymorphism
- Scala - Access Modifiers
- Scala - Apply Method
- Scala - Update Methods
- Scala - UnapplySeq Method
- Scala - Inheritance
- Scala - Extending a Class
- Scala - Method Overloading
- Scala - Method Overriding
- Scala - Generic Classes
- Scala - Generic Functions
- Scala - Superclass Construction
- Scala Methods & Functions
- Scala - Methods
- Scala - Functions
- Scala - Methods vs Functions
- Scala - Main Methods
- Scala - Functions Call-by-Name
- Scala - Functions with Named Arguments
- Scala - Function with Variable Arguments
- Scala - Recursion Functions
- Scala - Default Parameter Values
- Scala - Functions without Parameters
- Scala - Implicit Parameters
- Scala - Higher-Order Functions
- Scala - Nested Functions
- Scala - Extension Methods
- Scala - Anonymous Functions
- Partially Applied Functions
- Scala - Lazy Val
- Scala - Pure Function
- Scala - Currying Functions
- Scala - Control Abstractions
- Scala - Corecursion
- Scala - Unfold
- Scala - Tail Recursion
- Scala - Infinite Sequences
- Scala - Dynamic Invocation
- Scala - Lambda Expressions
- Scala - Polymorphic Functions
- Scala Collections
- Scala - Collections
- Mutable and Immutable Collections
- Scala - Lists
- Scala - Sets
- Scala - Maps
- Scala - TreeMap
- Scala - SortedMap
- Scala - Tuples
- Scala - Iterators
- Scala - Options
- Scala - NumericRange
- Scala - Infinite Streams
- Scala - Parallel Collections
- Scala Advanced Types
- Scala - Union Types
- Scala - Intersection Types
- Scala - Type Aliases
- Scala - Structural Types
- Scala - Match Expression
- Scala - Singleton Type Operator
- Scala - Abstract Types
- Scala - Dependent Types
- Scala - Abstract Type Bounds
- Scala - Higher-Kinded Types
- Scala - Opaque Type Alias
- Scala - Path-Dependent Types
- Scala - Type Lambdas
- Scala - Type Inference
- Scala - Algebraic Data Types
- Scala Pattern Matching
- Scala - Pattern Matching
- Scala - Guards
- Scala - Variables in Patterns
- Scala - Type Patterns
- Scala - The Matchable Trait
- Scala - Matching Arrays
- Scala - Matching Lists
- Scala - Matching Tuples
- Scala - Exception Handling
- Scala - Extractors
- Scala - Pattern Bindings
- Scala - Regular Expressions
- Scala - Case Classes
- Scala - Partial Functions
- Scala - Packaging and Imports
- Scala - Implicit Imports
- Scala - Export Clauses
- Scala - Nested Packages
- Scala - Chained Packages
- Scala - Package Objects
- Scala Files I/O
- Scala - Files I/O
- Scala - Writing Files
- Scala - Listing Files
- Scala - Deleting Directories
- Scala - Check File Exists
- Scala Advanced Concepts
- Scala - Closures
- Scala - Futures
- Scala - Promises
- Scala - Traits
- Scala - Trait Mixins
- Scala - Layered Traits
- Scala - Trait Linearization
- Scala - Sealed Traits
- Scala - Transparent Traits
- Scala - Process Management
- Scala - Scaladoc
- Scala - Literal Type Arithmetic
- Scala - Inline keyword
- Scala - Def, Var & Val
- Scala - Dropped Features
- Scala Unit Testing
- Scala - Unit Testing
- Scala - uTest
- Scala - MUnit
- Scala - ScalaTest Runner
- Scala - ScalaMock
- Scala - JUnit
- Scala - Mocking
- Scala - BDD Testing
- Scala - Quick Guide
- Scala - Cheatsheet
- Scala - Online Compiler
- Scala - Useful Resources
- Scala - Discussion
- Scala - Online Compiler
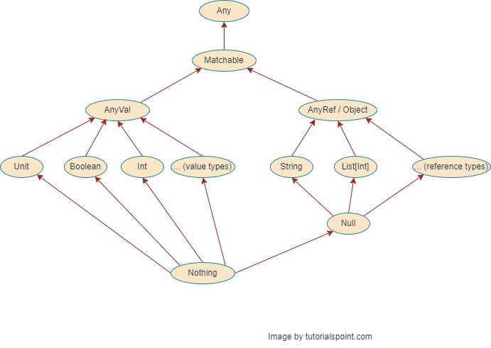
Scala - Null Type
In Scala, the concept of null is a nod to object-oriented programming languages. It represents the absence of an object. We will discuss Null in Scala in this article.
Understanding Scala Null Type
In Scala, null represents the absence of a value for reference types. Unlike primitive types like Int and Double, which cannot be assigned null. These reference types such as String and Object can have null as a valid value.
Syntax
You can assign null to any reference type in Scala, like −
val nullableString: String = null val nullableObject: Object = null
Example of Scala Null Type
Try the following example program −
object Demo {
def main(args: Array[String]): Unit = {
val nullableString: String = null
val nullableObject: Object = null
println(s"nullableString: $nullableString")
println(s"nullableObject: $nullableObject")
}
}
Save the above program in Demo.scala. The following commands are used to compile and execute this program.
Command
\>scalac Demo.scala \>scala Demo
Output
nullableString: null nullableObject: null
Working with null can be risky as it can lead to NullPointerExceptions. Scala provides options like Option, Some and None to handle the absence of values with more safely.
Handling Null Values with Option Type
You can use Option type in Scala instead of using null. Option type represents an optional value that can either be Some(value) or None. It avoids null-related errors alternatively for handling absent values.
Example
Try the following example program −
object Demo {
def main(args: Array[String]): Unit = {
val maybeValue: Option[String] = Some("Hello")
val absentValue: Option[String] = None
// Safely extract value using pattern matching
maybeValue match {
case Some(value) => println(value)
case None => println("Value is absent")
}
absentValue match {
case Some(value) => println(value)
case None => println("Value is absent")
}
}
}
Save the above program in Demo.scala. The following commands are used to compile and execute this program.
Command
\>scalac Demo.scala \>scala Demo
Output
Hello Value is absent
Pattern Matching for Option
You can also use pattern matching for null values. With the pattern matching against Some and None, you can extract values from Option instances without the risk of NullPointerExceptions.
Example
Try the following example program −
object Demo {
def main(args: Array[String]): Unit = {
val maybeValue: Option[String] = Some("Hello")
maybeValue match {
case Some(value) => println(value)
case None => println("Value is absent")
}
}
}
Save the above program in Demo.scala. The following commands are used to compile and execute this program.
Command
\>scalac Demo.scala \>scala Demo
Output
Hello
Avoiding Null Checks with map and flatMap
In Scala, it is suggested to avoid explicit null checks whenever possible. Instead, you can use functional programming concepts like map, flatMap, and filter. These can be used with optional values more effectively.
Example
Try the following example program.
import scala.util.Try
object Demo {
def main(args: Array[String]): Unit = {
val maybeValue: Option[String] = Some("Hello")
// Using map to transform the value
val transformedValue: Option[String] = maybeValue.map(_.toUpperCase)
println(transformedValue) // Output: Some(HELLO)
// Using flatMap to chain operations
val result: Option[Int] = maybeValue.flatMap(str => Try(str.toInt).toOption)
println(result) // Output: None (since "Hello" cannot be converted to Int)
}
}
Save the above program in Demo.scala. The following commands are used to compile and execute this program.
Command
\>scalac Demo.scala \>scala Demo
Output
Some(HELLO) None
Differences Between null, Null, and Option
- null − The literal used to denote the absence of a reference.
- Null − The type that null belongs to, which is a subtype of all reference types.
- Option − A container that can hold either a value (Some) or no value (None). It provides a safer alternative to null.
Best Practices for Using Null Type in Scala
1. Minimize Use of null
You should avoid using null when possible. In Scala, there are alternatives like Option.
2. Use Option for Optional Values
Instead of null, use Option, Some, and None to represent optional values and absence of values.
3. Check for null
If you must interact with null. You should always check for null before using a reference to prevent runtime exceptions. Try the following example program.
Example
object NullCheckExample {
def main(args: Array[String]): Unit = {
val greeting: String = null
if (greeting != null) {
println(greeting)
} else {
println("Greeting is null")
}
}
}
Save the above program in Demo.scala. The following commands are used to compile and execute this program.
Command
\>scalac Demo.scala \>scala Demo
Output
Greeting is null
4. Interoperability with Java
You may encounter null when working with Java libraries. You should convert null to Option as soon as possible. For example,
val javaLibraryValue: String = getJavaLibraryValue() // This might return null val scalaOptionValue: Option[String] = Option(javaLibraryValue)