- Scala - Home
- Scala - Overview
- Scala - Features
- Scala - Environment Setup
- Scala - Build Tool (SBT)
- Scala - REPL
- Scala - Dot & Dotty
- Scala - Basic Syntax
- Scala - Hello World Program
- Scala - Identifiers
- Scala - Keywords
- Scala - Comments
- Scala - Code Blocks
- Scala - Semicolon
- Scala - Constructs
- Scala - Expressions
- Scala - Input and Output
- Scala - Optional Braces
- Scala - Underscore (_)
- Data Types and Variables
- Scala - Data Types
- Scala - Type Bounds
- Scala - Context Bound
- Scala - Variances
- Scala - Type Hierarchy
- Scala - Variables
- Scala - Variable Scopes
- Scala - Literals
- Scala - Numeric Types
- Scala - Boolean Types
- Scala - Char Type
- Scala - Unit Types
- Scala - Strings
- Scala - Arrays
- Scala - Null Type
- Scala - Nothing
- Scala - Any Type
- Scala - AnyRef Type
- Scala - Unified Types
- Scala - Dates and Times
- Scala - Ranges
- Scala - Multidimensional Arrays
- Scala - WrappedArray
- Scala - StringBuilder
- Scala - String Interpolation
- Scala - StringContext
- Scala - Type Casting
- Scala var vs val
- Scala Operators
- Scala - Operators
- Scala - Rules for Operators
- Scala - Arithmetic Operators
- Scala - Relational Operators
- Scala - Logical Operators
- Scala - Bitwise Operators
- Scala - Assignment Operators
- Scala - Operators Precedence
- Scala - Symbolic Operators
- Scala - Range Operator
- Scala - String Concatenation Operator
- Scala Conditional Statements
- Scala - IF ELSE
- Scala - IF-ELSE-IF-ELSE Statement
- Scala - Nested IF-ELSE Statement
- Scala Loop Statements
- Scala - Loop Statements
- Scala - while Loop
- Scala - do-while Loop
- Scala - Nested Loops
- Scala - for Loop
- Scala - break Statement
- Scala - yield Keyword
- Scala Classes & Objects
- Scala - Classes & Objects
- Scala - Constructors
- Scala - Auxiliary Constructor
- Scala - Primary Constructor
- Scala - This Keyword
- Scala - Nested Classes
- Scala - Getters and Setters
- Scala - Object Private Fields
- Scala - Singleton Object
- Scala - Companion Objects
- Scala - Creating Executable Programs
- Scala - Stateful Object
- Scala - Enumerations
- Scala - Polymorphism
- Scala - Access Modifiers
- Scala - Apply Method
- Scala - Update Methods
- Scala - UnapplySeq Method
- Scala - Inheritance
- Scala - Extending a Class
- Scala - Method Overloading
- Scala - Method Overriding
- Scala - Generic Classes
- Scala - Generic Functions
- Scala - Superclass Construction
- Scala Methods & Functions
- Scala - Methods
- Scala - Functions
- Scala - Methods vs Functions
- Scala - Main Methods
- Scala - Functions Call-by-Name
- Scala - Functions with Named Arguments
- Scala - Function with Variable Arguments
- Scala - Recursion Functions
- Scala - Default Parameter Values
- Scala - Functions without Parameters
- Scala - Implicit Parameters
- Scala - Higher-Order Functions
- Scala - Nested Functions
- Scala - Extension Methods
- Scala - Anonymous Functions
- Partially Applied Functions
- Scala - Lazy Val
- Scala - Pure Function
- Scala - Currying Functions
- Scala - Control Abstractions
- Scala - Corecursion
- Scala - Unfold
- Scala - Tail Recursion
- Scala - Infinite Sequences
- Scala - Dynamic Invocation
- Scala - Lambda Expressions
- Scala - Polymorphic Functions
- Scala Collections
- Scala - Collections
- Mutable and Immutable Collections
- Scala - Lists
- Scala - Sets
- Scala - Maps
- Scala - TreeMap
- Scala - SortedMap
- Scala - Tuples
- Scala - Iterators
- Scala - Options
- Scala - NumericRange
- Scala - Infinite Streams
- Scala - Parallel Collections
- Scala Advanced Types
- Scala - Union Types
- Scala - Intersection Types
- Scala - Type Aliases
- Scala - Structural Types
- Scala - Match Expression
- Scala - Singleton Type Operator
- Scala - Abstract Types
- Scala - Dependent Types
- Scala - Abstract Type Bounds
- Scala - Higher-Kinded Types
- Scala - Opaque Type Alias
- Scala - Path-Dependent Types
- Scala - Type Lambdas
- Scala - Type Inference
- Scala - Algebraic Data Types
- Scala Pattern Matching
- Scala - Pattern Matching
- Scala - Guards
- Scala - Variables in Patterns
- Scala - Type Patterns
- Scala - The Matchable Trait
- Scala - Matching Arrays
- Scala - Matching Lists
- Scala - Matching Tuples
- Scala - Exception Handling
- Scala - Extractors
- Scala - Pattern Bindings
- Scala - Regular Expressions
- Scala - Case Classes
- Scala - Partial Functions
- Scala - Packaging and Imports
- Scala - Implicit Imports
- Scala - Export Clauses
- Scala - Nested Packages
- Scala - Chained Packages
- Scala - Package Objects
- Scala Files I/O
- Scala - Files I/O
- Scala - Writing Files
- Scala - Listing Files
- Scala - Deleting Directories
- Scala - Check File Exists
- Scala Advanced Concepts
- Scala - Closures
- Scala - Futures
- Scala - Promises
- Scala - Traits
- Scala - Trait Mixins
- Scala - Layered Traits
- Scala - Trait Linearization
- Scala - Sealed Traits
- Scala - Transparent Traits
- Scala - Process Management
- Scala - Scaladoc
- Scala - Literal Type Arithmetic
- Scala - Inline keyword
- Scala - Def, Var & Val
- Scala - Dropped Features
- Scala Unit Testing
- Scala - Unit Testing
- Scala - uTest
- Scala - MUnit
- Scala - ScalaTest Runner
- Scala - ScalaMock
- Scala - JUnit
- Scala - Mocking
- Scala - BDD Testing
- Scala - Quick Guide
- Scala - Cheatsheet
- Scala - Online Compiler
- Scala - Useful Resources
- Scala - Discussion
- Scala - Online Compiler
Scala - Nothing
Nothing represents the type of no value at all. Nothing is a subtype of every other type. We will discuss about Nothing in Scala in this post.
Nothing in Scala
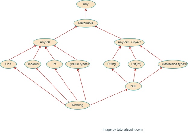
Nothing is the bottom type in Scala, which means it is a subtype of every other type. Nothing represents a value that never exists. It is often used to indicate abnormal termination. It is used for functions that do not return a value successfully. Since Nothing never produces a value, it has no instances.
For example,
def throwError(message: String): Nothing = {
throw new RuntimeException(message)
}
In the above example, the throwError function returns Nothing because it never returns successfully. Instead, it always throws an exception. It signals abnormal termination.
Handling Nothing Values
You cannot instantiate Nothing because it represents a value that never exists. It is used in the type system to denote the absence of a value, Like the result of a method that throws an exception and not exits the program.
For example,
val impossible: Nothing = ??? // Scala standard "not implemented" symbol
Here, ??? is a method in Scala that throws a NotImplementedError and its return type is Nothing.
Differences Between Nothing and Other Types
- Nothing − It represents a non-existent value and is a subtype of all other types.
- Null − It represents a null reference and is a subtype of all reference types (but not of value types).
- Unit − It represents a lack of meaningful value. It is similar to void in other languages.
Practical Uses of Nothing
1. Abnormal Termination
Since Nothing is a subtype of every other type. So it can be used in places where the program logic dictates that the execution should not proceed normally.
For example,
def failWithMessage(error: String): Nothing = {
throw new IllegalArgumentException(error)
}
2. Empty Collections
In the context of collections, Nothing can be useful. For example, It can be of type List[Nothing] or Set[Nothing].
For example,
val emptyList: List[Nothing] = List()
3. Type Parameters in Generics
Nothing is also used as a type parameter in generic classes when no actual type information is available.
For example,
val nilList: List[Nothing] = Nil
4. Control Structures
In control structures that never return a value, like infinite loops. Nothing can be used to indicate that the loop will never terminate normally.
For example,
def infiniteLoop(): Nothing = {
while (true) {
// Loop forever
}
}
Best Practices for Using Nothing in Scala
1. Use Nothing for Non-Returning Methods:
You can use Nothing as the return type for methods that do not return normally. For example throw exceptions and terminate the program.
2. Avoid Overusing Nothing:
While Nothing is useful for various edge cases. But overusing it can have code less clear and more difficult to understand.
3. Scala Type System:
You can use Nothing to your advantage when working with generic types and collections to represent empty collections and failure cases. For example,
def emptyList[T]: List[T] = Nil // Nil has a type of List[Nothing]
4. Understand the Implications:
You can recognize that Nothing is a theoretical construct. It provides type safety and should not be used to represent actual values in your program.