- Yii - Home
- Yii - Overview
- Yii - Installation
- Yii - Create Page
- Yii - Application Structure
- Yii - Entry Scripts
- Yii - Controllers
- Yii - Using Controllers
- Yii - Using Actions
- Yii - Models
- Yii - Widgets
- Yii - Modules
- Yii - Views
- Yii - Layouts
- Yii - Assets
- Yii - Asset Conversion
- Yii - Extensions
- Yii - Creating Extensions
- Yii - HTTP Requests
- Yii - Responses
- Yii - URL Formats
- Yii - URL Routing
- Yii - Rules of URL
- Yii - HTML Forms
- Yii - Validation
- Yii - Ad Hoc Validation
- Yii - AJAX Validation
- Yii - Sessions
- Yii - Using Flash Data
- Yii - Cookies
- Yii - Using Cookies
- Yii - Files Upload
- Yii - Formatting
- Yii - Pagination
- Yii - Sorting
- Yii - Properties
- Yii - Data Providers
- Yii - Data Widgets
- Yii - ListView Widget
- Yii - GridView Widget
- Yii - Events
- Yii - Creating Event
- Yii - Behaviors
- Yii - Creating a Behavior
- Yii - Configurations
- Yii - Dependency Injection
- Yii - Database Access
- Yii - Data Access Objects
- Yii - Query Builder
- Yii - Active Record
- Yii - Database Migration
- Yii - Theming
- Yii - RESTful APIs
- Yii - RESTful APIs in Action
- Yii - Fields
- Yii - Testing
- Yii - Caching
- Yii - Fragment Caching
- Yii - Aliases
- Yii - Logging
- Yii - Error Handling
- Yii - Authentication
- Yii - Authorization
- Yii - Localization
- Yii - Gii
- Gii – Creating a Model
- Gii – Generating Controller
- Gii – Generating Module
Yii - Application Structure
There is only one folder in the overall code base that is publicly available for the web server. It is the web directory. Other folders outside the web root directory are out of reach for the web server.
Note − All project dependencies are located in the composer.json file. Yii2 has a few important packages that are already included in your project by Composer. These packages are the following −
- Gii The code generator tool
- The debug console
- The Codeception testing framework
- The SwiftMailer library
- The Twitter Bootstrap UI library
The first three packages are only useful in the development environment.
Yii2's application structure is precise and clear. It contains the following folders −
Assets − This folder includes all .js and .css files referenced in the web page.
Commands − This folder includes the controllers that can be used from the terminal.
Config − This folder contains config files for managing database, application and application parameters.
Mail − This folder includes the mail layout.
Models − This folder includes the models used in the application.
Runtime − This folder is for storing runtime data.
Tests − This folder includes all the tests (acceptance, unit, functional).
Vendor − This folder contains all the third-party packages managed by Composer.
Views − This folder is for views, that are displayed by the controllers. The layout folder is a for page template.
Web − The entry point from web.
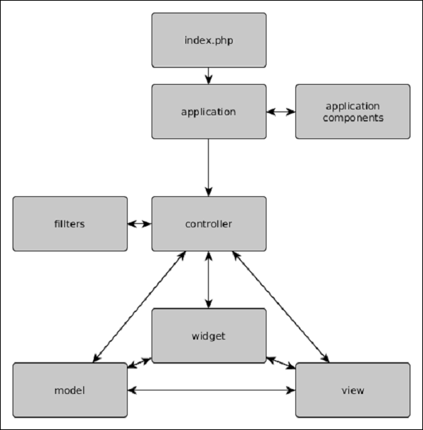
Application Structure
Following is the diagrammatic representation of the application structure.
Yii2 Objects
The following list contains all Yii2's objects −
Models, Views, and Controllers
Models are for data representation (usually from the database). View are for displaying the data. Controllers are for processing requests and generating responses.
Components
To create a reusable functionality, the user can write his own components. Components are just objects that contain logic. For example, a component could be a weight converter.
Application components
These are objects that instanced just one time in the whole application. The main difference between Components and Application components is that the latter can have only one instance in the whole application.
Widgets
Widgets are reusable objects containing both logic and rendering code. A widget could be, for example, a gallery slider.
Filters
Filters are objects that run before or after the execution of the Controller actions.
Modules
You can consider Modules as reusable subapps, containing Models, Views, Controllers, and so forth.
Extensions
Extensions are packages that can be managed by the Composer.