- wxPython - Home
- wxPython - Introduction
- wxPython - Environment
- wxPython - Hello World
- wxPython - GUI Builder Tools
- wxPython - Major Classes
- wxPython - Event Handling
- wxPython - Layout Management
- wxPython - Buttons
- wxPython - Dockable Windows
- Multiple Document Interface
- wxPython - Drawing API
- wxPython - Drag and Drop
wxPython - Major Classes
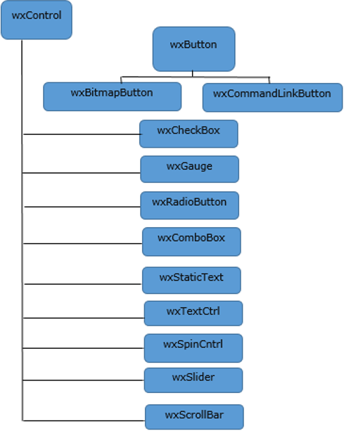
Original wxWidgets (written in C++) is a huge class library. GUI classes from this library are ported to Python with wxPython module, which tries to mirror the original wxWidgets library as close as possible. So, wx.Frame class in wxPython acts much in the same way as wxFrame class in its C++ version.
wxObject is the base for most of the classes. An object of wxApp (wx.App in wxPython) represents the application itself. After generating the GUI, application enters in an event loop by MainLoop() method. Following diagrams depict the class hierarchy of most commonly used GUI classes included in wxPython.
| S.N. | Classes & Description |
|---|---|
| 1 | wx.Frame
wx.Frame Class has a default constructor with no arguments. |
| 2 | wx.Panel
wx.Panel class is usually put inside a wxFrame object. This class is also inherited from wxWindow class. |
| 3 | wx.StaticText
wx.StaticText class object presents a control holding such read-only text. It can be termed as a passive control since it doesnt produce any event. |
| 4 | TextCtrl
In wxPython, an object of wx.TextCtrl class serves this purpose. It is a control in which the text can be displayed and edited. |
| 5 | RadioButton & RadioBox
Each button, an object of wx.RadioButton class carries a text label next to a round button. wxPython API also consists of wx.RadioBox class. Its object offers a border and label to the group. |
| 6 | wx.CheckBox
A checkbox displays a small labeled rectangular box. When clicked, a checkmark appears inside the rectangle to indicate that a choice is made. |
| 7 | ComboBox & Choice Class
A wx.ComboBox object presents a list of items to select from. It can be configured to be a dropdown list or with permanent display. wxPython API contains a wx.Choice class, whose object is also a dropdown list, which is permanently read-only. |
| 8 | Wx.Gauge
Wx.Gauge class object shows a vertical or horizontal bar, which graphically shows incrementing quantity. |
| 9 | wx.Slider
wxPython API contains wx.Slider class. It offers same functionality as that of Scrollbar. Slider offers a convenient way to handle dragging the handle by slider specific wx.EVT_SLIDER event binder. |
| 10 | wx.MenuBar
A horizontal bar just below the title bar of a top level window is reserved to display a series of menus. It is an object of wx.MenuBar class in wxPython API. |
| 11 | wx.Toolbar
If the style parameter of wx.Toolbar object is set to wx.TB_DOCKABLE, it becomes dockable. A floating toolbar can also be constructed using wxPythons AUIToolBar class. |
| 12 | Wx.Dialog
Although a Dialog class object appears like a Frame, it is normally used as a pop-up window on top of a parent frame. The objective of a Dialog is to collect some data from the user and send it to the parent frame. |
| 13 | wx.Notebook
wx.Notebook widget presents a tabbed control. One Notebook object in a frame has one or more tabs (called Pages), each of them having a panel showing the layout of controls. |
| 14 | wx.SplitterWindow
Object of this class is a layout manager, which holds two subwindows whose size can be changed dynamically by dragging the boundaries between them. The Splitter control gives a handle that can be dragged to resize the controls. |
| 15 | HTMLWindow
wxHTML library contains classes for parsing and displaying HTML content. Although this is not intended to be a full-featured browser, wx.HtmlWindow object is a generic HTML viewer. |
| 16 | ListBox & ListCtrl
A wx.ListBox widget presents a vertically scrollable list of strings. By default, a single item in the list is selectable. ListCtrl widget is a highly enhanced list display and selection tool. List of more than one column can be displayed in Report view, List view or Icon view. |