- Super App Development - Home
- Super App Development - Introduction
- Super App Development - Core Design Principles
- Super App Development - Key Components
- Super App Development - Architecture
- Super App Development - Planning
- Super App Development - Key Features & Services
- Super App Development - Data Management & Flow
- Super App Development - Payment Systems
- Super App Development - Performance Optimization
- Super App Development - Monetization Strategies
- Super App Development - Security, Privacy, & Compliance
- Super App Development - Overcoming Challenges
- Super App Development - Future of Super Apps
Super App Development - Data Management and Flow
In this chapter, we'll look at how data management and data flow work in super app development. Super apps are platforms that offer multiple services, such as payments, shopping, messaging, and more, all in one place. Effectively managing data is essential to ensure smooth operations and a positive user experience.
We'll take a closer look at how data is collected, stored, processed, and shared within the app, as well as discuss the key challenges and best practices to ensure everything runs efficiently. Below are the topics you'll learn about in this chapter:
Data Management in Super App Development
Data management in Super App development involves the methods, tools, and strategies used to collect, store, process, and access data within the app. Since a Super App handles large amounts of data from different services, it's important to manage this data effectively to ensure consistency, security, and easy access.
Key Components of Data Management
These are the main areas of managing data that help keep a Super App running smoothly and securely. The key components of data management include:
- Data Collection: Gathering data from users, transactions, devices, and other sources to make the app function effectively.
- Data Storage: Storing data securely in databases or cloud systems, ensuring it's easily accessible when needed.
- Data Processing: Transforming raw data into valuable insights or actions that enhance the app's performance.
- Data Security and Privacy: Protecting data from unauthorized access and ensuring the app complies with privacy regulations to safeguard users' personal information.
- Data Accessibility and Sharing: Making sure data is easily accessible for different services within the app. APIs allow services like payments, messaging, and shipping to share and update data securely.
- Data Analytics: Using data to improve the app's features and user experience. By analyzing how users behave, the app can offer personalized recommendations and make improvements based on user preferences.
Tools for Data Management in Super Apps
These are some of the common tools and technologies used to manage data effectively in super apps:
- Databases: Databases are used to store and manage data. Super apps typically use:
- MySQL and PostgreSQL: These relational databases are ideal for storing structured data with relationships, such as user profiles, transactions, and product catalogs.
- MongoDB and Cassandra: These NoSQL databases are used for unstructured or semi-structured data, like user activity logs, product recommendations, or chat messages, which may not fit neatly into tables.
- Cloud Solutions: Cloud services provide scalable and flexible storage options for super apps. Popular cloud platforms include:
- AWS (Amazon Web Services): AWS offers powerful storage solutions like Amazon S3, which scales to handle large amounts of data. It's widely used for data backup, archival, and real-time data processing.
- Google Cloud: Google Cloud provides cloud storage solutions such as Google Cloud Storage and BigQuery, which allow super apps to store and analyze large datasets while ensuring high availability and security.
- Security Tools: Protecting user data is important in super apps, so various security measures are used to ensure data privacy and integrity:
- Encryption: All sensitive data, like payment details and personal information, is encrypted both in transit and at rest to protect it from unauthorized access.
- Role-Based Access Control (RBAC): RBAC ensures that only authorized personnel or services can access specific data, based on their roles within the app.
- Multi-Factor Authentication (MFA): MFA adds an additional layer of security by requiring users to authenticate their identity with multiple factors, such as a password and a code sent to their phone, before accessing sensitive data.
Key Data Management in Super Apps
Now that we understand the basic flow of data, let's look at some key principles that ensure data management is effective in a super app.
-
Data Security: Given that super apps handle sensitive user data (such as payment information), security is a top priority. This includes:
- Encryption: Making sure that sensitive data is unreadable to unauthorized people.
- Access control: Only allowing authorized users or services to access certain data.
- Backup and recovery: Ensuring data is backed up regularly and can be recovered in case of failure.
-
Data Privacy: Super apps need to follow privacy regulations to protect users' personal data. This includes:
- Collecting only necessary data.
- Not sharing data with third parties without permission.
- Allowing users to delete their data upon request.
-
Data Consistency: With multiple services sharing the same data, the app must ensure consistency. For example:
- If a user makes a purchase, the app needs to ensure that both the order service and payment service are updated with the latest transaction status.
- If the app is online and offline, the data must be synchronized correctly when the user reconnects.
- Scalability: As super apps grow, they need to handle more data. Scalability makes sure the system can smoothly manage the increasing number of users, transactions, and features without slowing down.
How Data Management Works in Super Apps?
In Super Apps, data management ensures that data is properly collected, safely stored, processed for useful insights, and securely protected. Below are the steps showing how data management works in Super App development:
-
Collecting Data:Data is gathered from various sources like user actions, system logs, and external services.
Example: When a user makes a purchase, the app collects details about the transaction, and when they send a message, the message data is also collected.
-
Storing Data:Once data is collected, it needs to be stored in databases. The data is stored based on it's format, either in structured databases (for organized data) or unstructured databases (for flexible, raw data).
Example: Structured data like user profiles is saved in traditional databases (e.g., MySQL), while unstructured data like chat logs or images is stored in NoSQL databases (e.g., MongoDB).
-
Processing Data:After data is collected, it's processed to turn it into valuable insights that can be used for making decisions or improving the user experience.
Example: If a user frequently buys similar products, their purchase history is processed to recommend new items based on past behavior, helping the app provide personalized suggestions.
-
Ensuring Security & Access Control:Protecting sensitive data is crucial. The app uses encryption and strict access control rules to ensure that only authorized users or services can access sensitive information.
Example: When a user makes a payment, the payment data is encrypted during transmission. Role-based access control (RBAC) ensures that only authorized users can access sensitive information, preventing unauthorized access.
- Backup & Redundancy:Regular backups are made, and data is stored in multiple locations to ensure it's safety.
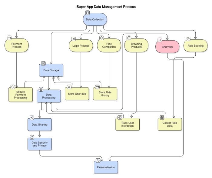
Super App Data Management Example
To understand how data management works in super apps, lets walk through a practical example of a user interacting with a super app that offers multiple services like shopping, payments, messaging, and ride-hailing.
Let's break down the steps of how data is managed as users interact with the super app:
-
Data Collection: The first step is Data Collection. The app collects various types of data, such as user activity, interactions, and preferences. This data can come from several sources:
- User Login: Captures information about the user during login.
- Product Browsing: Tracks what users view or click when browsing products.
- Payments: Collects transaction data during the payment process.
- Ride Booking: For transportation services, collects ride booking details.
- Ride Completion: After a ride is completed, the app captures data such as the route and duration.
-
Data Storage: Once data is collected, it is securely stored in a Data Storage system. This includes:
- User Information: Personal details, login credentials, preferences.
- Transaction Information: Payment and ride data.
-
Data Processing: After data is stored, it goes through Data Processing, where raw data is analyzed and transformed into useful insights. This step includes:
- Analytics: Helps the app understand user behavior and trends.
- Personalization: Customizes the user experience based on preferences.
-
Data Sharing: Processed data is shared across different parts of the app to improve the user experience. For example:
- Personalization: Recommends products or content based on user preferences.
- Analytics: Provides insights to improve app features and marketing strategies.
-
Data Security and Privacy: Throughout the process, Data Security and Privacy are top priorities. The app ensures:
- Sensitive Data: Like payment details and personal information, is securely stored and encrypted.
- Compliance: The app complies with data privacy regulations to protect user data and prevent misuse.
-
Personalization: One of the main goals of data management in a super app is to create a personalized experience for the user. Based on the data collected and processed, the app can provide:
- Product recommendations based on user preferences
- Custom notifications, like ride reminders or special offers
Data Flow in Super App Development
Data flow in Super App development refers to the movement of data between different services within the app. It describes how data is collected, processed, and routed to various parts of the app to meet user needs.
Key Stages of Data Flow
These are the main stages of data flow in a Super App:
- Ingestion: This is where data is collected from various sources, such as user inputs, transactions, or interactions within the app.
- Processing: After data is collected, it's transformed into meaningful information, such as analyzing user behavior, calculating payments, or generating recommendations.
- Routing: Data is then directed to the appropriate services using APIs or other communication methods, ensuring it reaches the right destination.
- Presentation: Finally, the processed data is presented to users, such as showing payment statuses, product recommendations, or other relevant information.
Tools for Data Flow in Super App
In a super app, managing data flow is important for making sure everything works smoothly and efficiently. To keep everything running in sync, a variety of tools are used to control how data moves between different services inside the app.
These tools ensure a smooth experience for users by maintaining real-time data and accuracy. Below are some of the main tools used to manage data flow in a super app.
API Integration
The process begins with API Integration, which connects different parts of the app. The flow branches into two paths: REST APIs and GraphQL. Both methods enable communication between app components, allowing for smooth data exchange. Once data is shared between the components, the integration ends, completing the process.
REST APIs and GraphQL allow the different parts of the app to communicate and share data smoothly, helping everything work together.
Real-Time Data
After API Integration, Real-Time Data tools take over. Technologies like Kafka, RabbitMQ, and AWS Kinesis are used to manage live data flow, making sure updates happen instantly. Once this real-time data is processed, the process ends.
Microservices
In this stage, the app is divided into smaller, independent services through Microservices. First, the app is split into individual services, which can work independently and communicate with each other via APIs. This architecture improves scalability and overall data management.
How Data Flow Works in Super Apps?
In Super Apps, data flows efficiently between different services to provide real-time updates and a smooth user experience. Below is the process involved in managing data flow within the app:
-
Data Ingestion: Data enters the system through various user actions or external systems.
Example: A user logs in, and their data is collected.
-
Data Processing: Once the data is collected, it is processed to perform specific tasks.
Example: The payment service verifies the user's payment details to confirm the transaction.
-
Data Routing: Data is routed between different app services through APIs.
Example: After a payment is made, the payment service sends data to the order service to confirm shipping.
-
Real-Time Data Flow: Real-time data flow ensures that users see live updates in the app.
Example: Notifications about order status are delivered instantly.
-
Data Presentation: Finally, the processed data is presented to the user in a clear, actionable format.
Example: After a successful payment, the user sees a confirmation message.
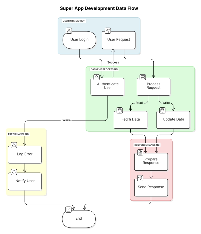
Super App Data Flow Example
In this example, we will walk you through basic data flow of how super app handles user interactions, from logging in to completing a request.
- Step 1: User Login: The process begins when the user opens the app and enters their login credentials. This is the first step in identifying who the user is.
-
Step 2: Authenticate User: Once the login credentials are submitted, the app checks if they are correct.
- If successful: The user is allowed to proceed.
- If failed: An error is logged, the user is notified (e.g., "Incorrect password"), and the process stops.
- Step 3: User Request: After logging in, the user can make a request. For example, they might ask to view their profile or make a purchase.
- Step 4: Process Request: The app now processes the user's request, figuring out what action needs to be taken based on the request.
-
Step 5: Fetch or Update Data: Depending on the request, the app either:
- Fetches Data: Retrieves information like user details or past orders.
- Updates Data: Modifies information like changing a password or adding a new address.
- Step 6: Prepare Response: Once the data is fetched or updated, the app prepares a response that makes sense to the user (e.g., displaying updated details or confirming a successful action).
- Step 7: Send Response: The app sends the prepared response back to the user, completing their request and showing the result.
- Step 8: End: Once the response is sent, the process ends, and the user can either continue using the app or log out.
Data Management Challenges in Super Apps
Super apps face a few key challenges in managing data effectively:
- Large volumes of data: As super apps grow, they collect large amounts of data. Managing and processing this data efficiently requires the right infrastructure.
- Data Integration: Since super apps combine services like payment, e-commerce, and social media, keeping data synchronized across all services can be complicated.
- Compliance: Following privacy and security regulations in different countries can be tough, especially as the app expands into new markets.
- Performance: Super apps need to handle a lot of data quickly without slowing down. It's important to ensure smooth performance, especially for real-time transactions.
Data Management Best Practices in Super Apps
To manage data effectively in a super app, follow these best practices:
- Centralize Data Management: Store and manage all data in one system to keep things consistent and reduce errors.
- Use Scalable Infrastructure: Adopt cloud-based or distributed systems that can grow with the app's increasing data needs.
- Ensure Real-time Data Processing: For services like payments and notifications, process data in real time to provide a smooth experience.
- Monitor Data Usage and Performance: Keep an eye on how data is used and ensure the app continues to perform well.
- Follow legal requirements: Stay up to date with privacy laws and make sure the app follows regulations in every region where it operates.