Selected Reading

Software Testing - Expected Outcome



Software testing is done by taking the help of the test artifacts namely the test plans, test scenarios, and test cases. Every test case consists of multiple sections like the test descriptions, steps, pre-conditions, expected, actual outcomes etc.

What is an Expected Outcome?

The expected outcome also called the expected result is the best possible output that should be generated on the software after executing a test. It is documented along with the test case. The expected outcomes are compared with actual outcomes, and deviations are called defects. The test case with the expected and actual results along with the errors encountered are documented together.

Components of Expected Outcome

The expected outcomes consist of the ideal result produced on the software by running the tests. The below image describes the example of a sample test case on the payment modules. The highlighted columns are displaying the Test Steps and Expected Results/outcomes.

Expected Outcomes 1

Process of Determining Expected Outcomes

The process of determining expected outcomes are listed below −

  • Go through the requirements.
  • Develop all possible scenarios.
  • Convert those scenarios into test cases along with the expected outcomes as per requirements.
  • Run the test case and record the actual results.
  • Compare the expected results with actual ones.

What to do if the Expected Outcome does not Match the Actual Outcome?

In the best case scenario, if the expected outcomes are not matching with the actual, then it points to errors in the software.

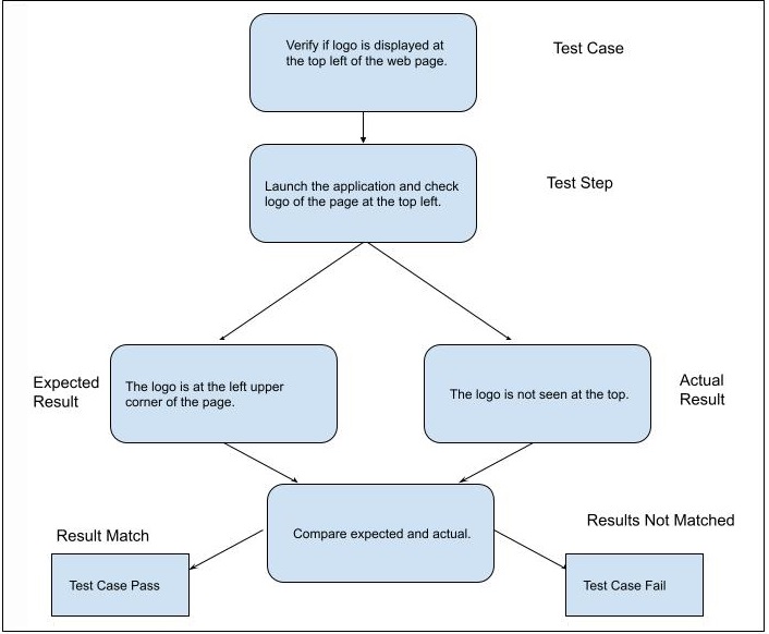
Flow of an Expected Outcome

The flow of an expected outcome is described in the below diagram −

Expected Outcomes 2

In the above example, a test case is created to verify the logo. While running the test steps, the user launches the application and verifies the position of the logo. The expected outcome of the test is that the logo should be at the upper left corner. However, the actual outcome, for example, can be that the logo is unavailable at this desired location. If both of the results match, the test case is marked as passed, else it is considered as failed.

How to Document the Expected Outcome in a Test Case?

The expected outcome should contain all the details of the test as per the requirements. A thorough and precise expected outcome guides the testers to catch all possible deviations in the software. Thus while writing the expected results in a test case, the requirement specification documents, and all the web standards should be considered. Along with this, testers knowledge and experience should be utilized.

Conclusion

This concludes our comprehensive take on the tutorial on Software Expected Outcome. Weve started with describing what is an expected outcome, components of expected outcome, process of determining expected outcomes, what to do if the expected outcome does not match the actual outcome, and flow of an expected outcome.

This equips you with in-depth knowledge of Software Expected Outcome. It is wise to keep practicing what youve learned and exploring others relevant to Software Testing to deepen your understanding and expand your horizons.

Advertisements