- Home
- Introduction
- Installation of Python
- Overview of Python
- Basic Forensic Application
- Hash Function
- Cracking an Encryption
- Virtualization
- Network Forensics
- Python Modules
- Dshell and Scapy
- Searching
- Indexing
- Python Imaging Library
- Mobile Forensics
- Network Time Protocol
- Multiprocessing Support
- Memory & Forensics
- Forensics in Linux
- Indicators of Compromise
- Implementation of Cloud
Python Forensics - Introduction
Python is a general-purpose programming language with easy, readable code that can be easily understood by both professional developers as well as novice programmers. Python comprises of many useful libraries that can be used with any stack framework. Many laboratories rely on Python to build basic models for predictions and to run experiments. It also helps to control critical operational systems.
Python has built-in capabilities to support digital investigation and protect the integrity of evidence during an investigation. In this tutorial, we will explain the fundamental concepts of applying Python in digital or computation forensics.
What is Computational Forensics?
Computational Forensics is an emerging research domain. It deals with solving forensic problems using digital methods. It uses computational science to study digital evidence.
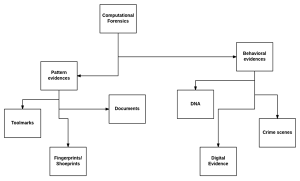
Computation Forensics includes a broad range of subjects which has objects, substances, and processes investigated, mainly based on pattern evidence, such as toolmarks, fingerprints, shoeprints, documents etc., and also includes physiological and behavioral patterns, DNA, and digital evidence at crime scenes.
The following diagram shows the broad range of subjects covered under Computational Forensics.
Computational forensics is implemented with the help of some algorithms. These algorithms are used for signal and image processing, computer vision and graphics. It also includes data mining, machine learning, and robotics.
Computational forensics involves diverse digital methods. The best solution to ease all digital methods in forensics is to use a general-purpose programming language like Python.