- Matplotlib - Home
- Matplotlib - Introduction
- Matplotlib - Vs Seaborn
- Matplotlib - Environment Setup
- Matplotlib - Anaconda distribution
- Matplotlib - Jupyter Notebook
- Matplotlib - Pyplot API
- Matplotlib - Simple Plot
- Matplotlib - Saving Figures
- Matplotlib - Markers
- Matplotlib - Figures
- Matplotlib - Styles
- Matplotlib - Legends
- Matplotlib - Colors
- Matplotlib - Colormaps
- Matplotlib - Colormap Normalization
- Matplotlib - Choosing Colormaps
- Matplotlib - Colorbars
- Matplotlib - Working With Text
- Matplotlib - Text properties
- Matplotlib - Subplot Titles
- Matplotlib - Images
- Matplotlib - Image Masking
- Matplotlib - Annotations
- Matplotlib - Arrows
- Matplotlib - Fonts
- Matplotlib - Font Indexing
- Matplotlib - Font Properties
- Matplotlib - Scales
- Matplotlib - LaTeX
- Matplotlib - LaTeX Text Formatting in Annotations
- Matplotlib - PostScript
- Matplotlib - Mathematical Expressions
- Matplotlib - Animations
- Matplotlib - Celluloid Library
- Matplotlib - Blitting
- Matplotlib - Toolkits
- Matplotlib - Artists
- Matplotlib - Styling with Cycler
- Matplotlib - Paths
- Matplotlib - Path Effects
- Matplotlib - Transforms
- Matplotlib - Ticks and Tick Labels
- Matplotlib - Radian Ticks
- Matplotlib - Dateticks
- Matplotlib - Tick Formatters
- Matplotlib - Tick Locators
- Matplotlib - Basic Units
- Matplotlib - Autoscaling
- Matplotlib - Reverse Axes
- Matplotlib - Logarithmic Axes
- Matplotlib - Symlog
- Matplotlib - Unit Handling
- Matplotlib - Ellipse with Units
- Matplotlib - Spines
- Matplotlib - Axis Ranges
- Matplotlib - Axis Scales
- Matplotlib - Axis Ticks
- Matplotlib - Formatting Axes
- Matplotlib - Axes Class
- Matplotlib - Twin Axes
- Matplotlib - Figure Class
- Matplotlib - Multiplots
- Matplotlib - Grids
- Matplotlib - Object-oriented Interface
- Matplotlib - PyLab module
- Matplotlib - Subplots() Function
- Matplotlib - Subplot2grid() Function
- Matplotlib - Anchored Artists
- Matplotlib - Manual Contour
- Matplotlib - Coords Report
- Matplotlib - AGG filter
- Matplotlib - Ribbon Box
- Matplotlib - Fill Spiral
- Matplotlib - Findobj Method
- Matplotlib - Hyperlinks
- Matplotlib - Image Thumbnail
- Matplotlib - Plotting with Keywords
- Matplotlib - Create Logo
- Matplotlib - Multipage PDF
- Matplotlib - Multiprocessing
- Matplotlib - Print Stdout
- Matplotlib - Compound Path
- Matplotlib - Sankey Class
- Matplotlib - MRI with EEG
- Matplotlib - Stylesheets
- Matplotlib - Background Colors
- Matplotlib - Basemap
Matplotlib Events
- Matplotlib - Event Handling
- Matplotlib - Close Event
- Matplotlib - Mouse Move
- Matplotlib - Click Events
- Matplotlib - Scroll Event
- Matplotlib - Keypress Event
- Matplotlib - Pick Event
- Matplotlib - Looking Glass
- Matplotlib - Path Editor
- Matplotlib - Poly Editor
- Matplotlib - Timers
- Matplotlib - Viewlims
- Matplotlib - Zoom Window
Matplotlib Widgets
- Matplotlib - Cursor Widget
- Matplotlib - Annotated Cursor
- Matplotlib - Button Widget
- Matplotlib - Check Buttons
- Matplotlib - Lasso Selector
- Matplotlib - Menu Widget
- Matplotlib - Mouse Cursor
- Matplotlib - Multicursor
- Matplotlib - Polygon Selector
- Matplotlib - Radio Buttons
- Matplotlib - RangeSlider
- Matplotlib - Rectangle Selector
- Matplotlib - Ellipse Selector
- Matplotlib - Slider Widget
- Matplotlib - Span Selector
- Matplotlib - Textbox
Matplotlib Plotting
- Matplotlib - Line Plots
- Matplotlib - Area Plots
- Matplotlib - Bar Graphs
- Matplotlib - Histogram
- Matplotlib - Pie Chart
- Matplotlib - Scatter Plot
- Matplotlib - Box Plot
- Matplotlib - Arrow Demo
- Matplotlib - Fancy Boxes
- Matplotlib - Zorder Demo
- Matplotlib - Hatch Demo
- Matplotlib - Mmh Donuts
- Matplotlib - Ellipse Demo
- Matplotlib - Bezier Curve
- Matplotlib - Bubble Plots
- Matplotlib - Stacked Plots
- Matplotlib - Table Charts
- Matplotlib - Polar Charts
- Matplotlib - Hexagonal bin Plots
- Matplotlib - Violin Plot
- Matplotlib - Event Plot
- Matplotlib - Heatmap
- Matplotlib - Stairs Plots
- Matplotlib - Errorbar
- Matplotlib - Hinton Diagram
- Matplotlib - Contour Plot
- Matplotlib - Wireframe Plots
- Matplotlib - Surface Plots
- Matplotlib - Triangulations
- Matplotlib - Stream plot
- Matplotlib - Ishikawa Diagram
- Matplotlib - 3D Plotting
- Matplotlib - 3D Lines
- Matplotlib - 3D Scatter Plots
- Matplotlib - 3D Contour Plot
- Matplotlib - 3D Bar Plots
- Matplotlib - 3D Wireframe Plot
- Matplotlib - 3D Surface Plot
- Matplotlib - 3D Vignettes
- Matplotlib - 3D Volumes
- Matplotlib - 3D Voxels
- Matplotlib - Time Plots and Signals
- Matplotlib - Filled Plots
- Matplotlib - Step Plots
- Matplotlib - XKCD Style
- Matplotlib - Quiver Plot
- Matplotlib - Stem Plots
- Matplotlib - Visualizing Vectors
- Matplotlib - Audio Visualization
- Matplotlib - Audio Processing
Matplotlib Useful Resources
- Matplotlib - Quick Guide
- Matplotlib - Cheatsheet
- Matplotlib - Useful Resources
- Matplotlib - Discussion
Matplotlib - Background Colors
What are Background Colors in Matplotlib?
Matplotlib provides extensive options to control background colors enabling users to customize the visual appearance of plots and figures. The background color plays a crucial role in enhancing the aesthetics and readability of visualizations, setting the tone and mood for the displayed data.
The following are the different features available in the Background colors of Matplotlib library. Lets see each one in detailed view.
Figure and Plot Background Color
The figure's background color encompasses the entire area where plots are rendered. By default it's often white but it can be changed using plt.figure(facecolor='color_name') or plt.gcf().set_facecolor('color_name'). This affects the area around the plots.
The plot background color on the other hand refers to the area within the plot's axes. It can be altered with plt.gca().set_facecolor('color_name') by providing a different background color within the actual plot.
Changing Figure Bacground color
In this example demonstrating how to set the background color for the figure using Matplotlib library.
Example - Updating Figure Background Color
import matplotlib.pyplot as plt
import numpy as np
# Generating data
x = np.linspace(0, 10, 100)
y = np.sin(x)
# Changing Figure Background Color
plt.figure(facecolor='lightblue') # Set figure background color
plt.plot(x, y)
plt.title('Figure Background Color Example')
plt.xlabel('X-axis')
plt.ylabel('Y-axis')
plt.show()
Output
Changing Plot Area Background Color
In this example we use plt.gca().set_facecolor('lightgreen') to set the background color for the plot area specifically.
Example - Updating Area Background Color
import matplotlib.pyplot as plt
import numpy as np
# Generating data
x = np.linspace(0, 10, 100)
y = np.sin(x)
# Changing plot area Background Color
plt.plot(x, y)
plt.gca().set_facecolor('lightgreen') # Set plot area background color
plt.title('Plot Area Background Color Example')
plt.xlabel('X-axis')
plt.ylabel('Y-axis')
plt.show()
Output
Stylesheets for Background Colors
Matplotlib offers stylesheets that provide predefined configurations including background colors. Stylesheets like 'dark_background', 'ggplot' or 'seaborn' have distinctive color schemes that affect the background color of plots, figures and other elements.
Stylesheets not only modify the background colors but also encompass various other stylistic elements such as line colors, text sizes and grid styles. Experimenting with different stylesheets allows us to quickly explore and visualize how different styles affect the appearance of our plots.
Example - Using stylesheets
Here's an example showcasing how stylesheets in Matplotlib can be used to modify
import matplotlib.pyplot as plt
import numpy as np
# Generating data
x = np.linspace(0, 10, 100)
y = np.sin(x)
# Plot using different stylesheets
stylesheets = ['ggplot', 'dark_background', 'seaborn-poster']
for style in stylesheets:
plt.style.use(style) # Apply the selected stylesheet
plt.plot(x, y)
plt.title(f'Plot with {style.capitalize()} Stylesheet')
plt.xlabel('X-axis')
plt.ylabel('Y-axis')
plt.show()
Output
Impact on Visualization
Background colors influence the visual perception of data. Dark backgrounds might emphasize bright or contrasting data while light backgrounds often offer a clean and conventional look suitable for most contexts. Background colors should be chosen carefully to ensure readability and accessibility for viewers.
Customization and Color Representation
We can customize background colors using various representations such as color names ('blue', 'red'), hexadecimal strings ('#RRGGBB'), RGB tuples ((0.1, 0.2, 0.5)), or RGBA tuples with alpha transparency ((0.1, 0.2, 0.5, 0.3)).
These color string representations offer flexibility in specifying colors for various elements within the plot by allowing us to precisely control the visual appearance of our visualizations. We can use named colors, hexadecimal strings, RGB tuples or RGBA values to customize colors for different elements in Matplotlib plots.
Customizing with Color Strings
We can directly use color names or hexadecimal strings to set the background color.
Example - Customizing using Color Strings
import matplotlib.pyplot as plt
import numpy as np
# Generating data
x = np.linspace(0, 10, 100)
y = np.sin(x)
# Customizing with color strings
plt.figure(facecolor='green') # Set figure background color using color name
plt.plot(x, y)
plt.title('Customizing with Color Strings')
plt.xlabel('X-axis')
plt.ylabel('Y-axis')
plt.show()
Output
Customization Options
We can also customize other elements using color strings or RGB values such as line colors, marker colors or even modifying the color of specific text elements in the plot.
Example
import matplotlib.pyplot as plt
import numpy as np
# Generating data
x = np.linspace(0, 10, 100)
y = np.sin(x)
# Customizing with color strings
plt.figure(facecolor='lightblue') # Set figure background color using color name
plt.plot(x, y, color='orange') # Set line color using a color name
plt.scatter(x, y, color='#00FF00') # Set marker color using hexadecimal color string
plt.xlabel('X-axis', color='red') # Set x-axis label color using a color name
plt.ylabel('Y-axis', color=(0.5, 0.1, 0.7)) # Set y-axis label color using RGB tuple
plt.show()
Output
Importance of Background Colors
The choice of background color significantly impacts the aesthetics and interpretation of visualizations. It can affect readability, visual contrast and the overall impression of the displayed data. Context, audience and the specific purpose of the visualization should guide the selection of background colors.
Use Cases
Contrast and Visibility − Contrast between data elements and the background can be adjusted to highlight or de-emphasize certain information.
Themes and Branding − Background colors can align with branding or thematic considerations by ensuring consistency across multiple visualizations.
Accessibility − Selecting appropriate background color is very crucial for ensuring accessibility, especially for individuals with visual impairments.
Matplotlib offers diverse options for controlling background colors in plots and figures. These choices have a substantial impact on the aesthetics, readability and interpretation of visualization by making them a fundamental aspect of creating effective and engaging plots. Properly chosen background colors enhance the overall appeal and communication of data representations.
Change the default background color
In this example we will change the default background color for Matplotlib plots.
Example - Changing Background Color
import numpy as np
import matplotlib.pyplot as plt
plt.rcParams["figure.figsize"] = [7.50, 3.50]
plt.rcParams["figure.autolayout"] = True
ax = plt.gca()
print("Default face color is: ", ax.get_facecolor())
plt.subplot(121)
plt.plot(np.random.rand(10), np.random.rand(10))
plt.title("With default face color")
plt.subplot(122)
ax = plt.gca()
ax.set_facecolor("orange")
plt.plot(np.random.rand(10), np.random.rand(10))
plt.title("With customize face color")
plt.show()
Output
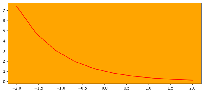
Change axes background color
Here in this example we change the axes background color by using the set_facecolor() method.
Example - Changes Axes Background Color
import numpy as np
import matplotlib.pyplot as plt
plt.rcParams["figure.figsize"] = [7.50, 3.50]
plt.rcParams["figure.autolayout"] = True
ax = plt.gca()
ax.set_facecolor("orange")
x = np.linspace(-2, 2, 10)
y = np.exp(-x)
plt.plot(x, y, color='red')
plt.show()
Output
Set the background color of a column in a matplotlib table
This is the reference example for setting the background color of a column in a matplotlib table.
Example - Changing Background Color of Column
import matplotlib.pyplot as plt
plt.rcParams["figure.figsize"] = [7.50, 3.50]
plt.rcParams["figure.autolayout"] = True
columns = ('name', 'age', 'marks', 'salary')
cell_text = [["John", "23", "98", "234"], ["James", "24", "90", "239"]]
colors = [["red", "yellow", "blue", "green"], ["blue", "green", "yellow", "red"]]
fig, ax = plt.subplots()
the_table = ax.table(cellText=cell_text, cellColours=colors, colLabels=columns, loc='center')
ax.axis('off')
plt.show()
Output