- Julia - Home
- Julia - Overview
- Julia - Environment Setup
- Julia - Basic Syntax
- Julia - Arrays
- Julia - Tuples
- Integers & Floating-Point Numbers
- Julia - Rational & Complex Numbers
- Julia - Basic Operators
- Basic Mathematical Functions
- Julia - Strings
- Julia - Functions
- Julia - Flow Control
- Julia - Dictionaries & Sets
- Julia - Date & Time
- Julia - Files I/O
- Julia - Metaprogramming
- Julia - Plotting
- Julia - Data Frames
- Working with Datasets
- Julia - Modules and Packages
- Working with Graphics
- Julia - Networking
- Julia - Databases
- Julia Useful Resources
- Julia - Quick Guide
- Julia - Useful Resources
- Julia - Cheatsheet
- Julia - Discussion
Julia - Date & Time
Julia has a standard package named Dates which provides us the following two functions to work with Dates and Times −
Using Dates
Import Dates
The difference between these two functions is that if we use import Dates function then we will have to explicitly prefix Dates with every function, for example, Dates.dayofweek(dt). On the other hand, if we use using Dates function then we do not have to add the prefix Dates explicitly with every function because it will bring all exported Dates function into main.
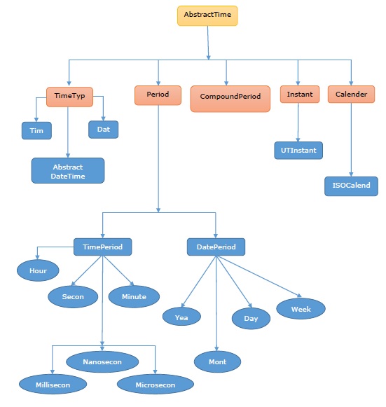
Relationship between Types
Julia use various types to store Dates, Times, and DateTimes. The diagram below shows the relationship between these types −


Date, Time, and DateTimes
To work with Dates and Times, Julia has the following three datatypes −
Dates.Time − Accurate to nanosecond, this object represents a precise moment of the day.
Dates.Date − As the name implies, it represents just a date.
Dates.DateTime − Accurate to a millisecond, this object represents combination of a date and a time of day. It actually specifies an exact moment in time.
Example
julia> rightnow = Dates.Time(Dates.now())15:46:39.872julia> My_Birthday = Dates.Date(1984,1,17)1984-01-17julia> armistice_date = Dates.DateTime(1990,11,11,11,11,11)1990-11-11T11:11:11julia> today_date = Dates.today()2020-09-22julia> Dates.now(Dates.UTC)2020-09-22T10:18:32.008julia> Dates.DateTime("20180629 120000", "yyyymmdd HHMMSS")2018-06-29T12:00:00julia> Dates.DateTime("19/07/2007 17:42", "dd/mm/yyyy HH:MM")2007-07-19T17:42:00Queries regrading Date and Time
After having the objects such as date/time or date, we can use the following functions to extract the required information −
julia> Dates.year(My_Birthday)1984julia> Dates.month(My_Birthday)1julia> Dates.minute(now())22julia> Dates.hour(now())19julia> Dates.second(now())19julia> Dates.minute(rightnow)46julia> Dates.hour(rightnow)15julia> Dates.second(rightnow)39julia> Dates.dayofweek(My_Birthday)2julia> Dates.dayname(My_Birthday)"Tuesday"julia> Dates.yearmonthday(My_Birthday)(1984, 1, 17)julia> Dates.dayofweekofmonth(My_Birthday)3
Date Arithmetic
It is also possible to do arithmetic on date/time as well as date objects. The most common one is to find the difference between two such objects as shown in the below example −
Example
julia> today_date - My_Birthday13409 daysjulia> datetimenow - armistice_date943436237800 milliseconds
We can convert these differences in some unit as follows −
julia> Dates.Period(today_date - My_Birthday)13409 daysjulia> Dates.canonicalize(Dates.CompoundPeriod(datetimenow - armistice_date))1559 weeks, 6 days, 9 hours, 37 minutes, 17 seconds, 800 milliseconds
We can also add and subtract periods of time to date and date/time objects as follows −
julia> My_Birthday + Dates.Year(20) + Dates.Month(6)2004-07-17
In the above example, we have added 20 years and 6 months to my birth date.
Range of Dates
Julia provides the facility to create range of dates by making iterable range objects. In the example given below, we will be creating an iterator that yields the first day of every month.
Example
julia> date_range = Dates.Date(2000,1,1):Dates.Month(1):Dates.Date(2020,1,1)Date("2000-01-01"):Month(1):Date("2020-01-01")From the above range object, we can find out which of these fall on weekdays. For this we need to create an anonymous function to filter() which will test the day name against the given day names −
julia> weekdaysfromrange = filter(dy -> Dates.dayname(dy) != "Saturday" && Dates.dayname(dy) != "Sunday" , date_range)171-element Array{Date,1}: 2000-02-01 2000-03-01 2000-05-01 2000-06-01 2000-08-01 2000-09-01 2000-11-01 2000-12-01 2001-01-01 2001-02-01 2001-03-01 2001-05-01 2001-06-01 ⋮ 2018-10-01 2018-11-01 2019-01-01 2019-02-01 2019-03-01 2019-04-01 2019-05-01 2019-07-01 2019-08-01 2019-10-01 2019-11-01 2020-01-01Formatting of Dates
Following table gives the date formatting codes with the help of which we can specify date formats −
| Character | Date/Time element |
|---|---|
| Y | Year digit Ex. yyyy => 1984, yy => 84 |
| m | Month digit Ex. m => 7 or 07 |
| u | Month name Ex. Jun |
| U | Month name Ex. January |
| e | Day of week Ex. Mon |
| E | Day of week Ex. Monday |
| d | Day Ex. 1 or 01 |
| H | Hour digit Ex. HH => 00 |
| M | Minute digit Ex. MM => 00 |
| S | Second digit Ex. S => 00 |
| s | Millisecond digit Ex. .000 |
Example
julia> Dates.Date("Sun, 27 Sep 2020", "e, d u y")2020-09-27julia> Dates.DateTime("Sun, 27 Sep 2020 10:25:10", "e, d u y H:M:S")2020-09-27T10:25:10Rounding Dates and Times
As we know that the functions round(), floor(), and ceil() are usually used to round numbers up or down. These functions can also be used to round dates so that the dates can be adjusted forward or backward in time.
Example
julia> Dates.now()2020-09-27T13:34:03.49julia> Dates.format(round(Dates.DateTime(Dates.now()), Dates.Minute(15)), Dates.RFC1123Format)"Sun, 27 Sep 2020 13:30:00"
The ceil() function will adjust the dates/time forward as given below −
julia> My_Birthday = Dates.Date(1984,1,17)1984-01-17julia> ceil(My_Birthday, Dates.Month)1984-02-01julia> ceil(My_Birthday, Dates.Year)1985-01-01julia> ceil(My_Birthday, Dates.Week)1984-01-23
Recurring Dates
If we want to find all the dates in a range of dates that satisfy some criteria, it is called recurring dates. Let us understand with the help of following example −
First, we need to create a Range of date as we did previously −
julia> date_range = Dates.Date(2000,1,1):Dates.Month(1):Dates.Date(2020,1,1)Date("2000-01-01"):Month(1):Date("2020-01-01")Now we can use filter() function to find Sundays in a month −
julia> filter(d -> Dates.dayname(d) == "Sunday", date_range)35-element Array{Date,1}: 2000-10-01 2001-04-01 2001-07-01 2002-09-01 2002-12-01 2003-06-01 2004-02-01 2004-08-01 2005-05-01 2006-01-01 2006-10-01 2007-04-01 2007-07-01 ⋮ 2013-12-01 2014-06-01 2015-02-01 2015-03-01 2015-11-01 2016-05-01 2017-01-01 2017-10-01 2018-04-01 2018-07-01 2019-09-01 2019-12-01Unix time
Unix time is another type of timekeeping in which the count of the number of seconds that have elapsed since the birth of Unix (beginning of the year 1970). We will never observe the end of Unix time because Julia store the count in a 64-bit integer.
The time() function will return the Unix time value −
julia> using Datesjulia> time()1.60206441103e9
The unix2datetime() function will convert a Unix time value to date/time object −
julia> Dates.unix2datetime(time())2020-09-10T09:54:52.894
Moments in time
DateTimes, in the field instant, are stored in milliseconds. We can obtain this value by using Dates.value function as follows −
julia> moment=Dates.now()2020-09-10T09:56:11.885julia> Dates.value(moment)63737767811885julia> moment.instantDates.UTInstant{Millisecond}(Millisecond(63737767811885))Time and Monitoring
Julia provides us @elapsed macro which will return the time (number of seconds) an expression took to evaluate.
Example
julia> function foo(n) for i in 1:n x = sin(rand()) end endfoo (generic function with 1 method)julia> @elapsed foo(100000000)1.113577001julia> @time foo(100000000)1.134852 seconds