- DSA - Home
- DSA - Overview
- DSA - Environment Setup
- DSA - Algorithms Basics
- DSA - Asymptotic Analysis
- Data Structures
- DSA - Data Structure Basics
- DSA - Data Structures and Types
- DSA - Array Data Structure
- DSA - Skip List Data Structure
- Linked Lists
- DSA - Linked List Data Structure
- DSA - Doubly Linked List Data Structure
- DSA - Circular Linked List Data Structure
- Stack & Queue
- DSA - Stack Data Structure
- DSA - Expression Parsing
- DSA - Queue Data Structure
- DSA - Circular Queue Data Structure
- DSA - Priority Queue Data Structure
- DSA - Deque Data Structure
- Searching Algorithms
- DSA - Searching Algorithms
- DSA - Linear Search Algorithm
- DSA - Binary Search Algorithm
- DSA - Interpolation Search
- DSA - Jump Search Algorithm
- DSA - Exponential Search
- DSA - Fibonacci Search
- DSA - Sublist Search
- DSA - Hash Table
- Sorting Algorithms
- DSA - Sorting Algorithms
- DSA - Bubble Sort Algorithm
- DSA - Insertion Sort Algorithm
- DSA - Selection Sort Algorithm
- DSA - Merge Sort Algorithm
- DSA - Shell Sort Algorithm
- DSA - Heap Sort Algorithm
- DSA - Bucket Sort Algorithm
- DSA - Counting Sort Algorithm
- DSA - Radix Sort Algorithm
- DSA - Quick Sort Algorithm
- Matrices Data Structure
- DSA - Matrices Data Structure
- DSA - Lup Decomposition In Matrices
- DSA - Lu Decomposition In Matrices
- Graph Data Structure
- DSA - Graph Data Structure
- DSA - Depth First Traversal
- DSA - Breadth First Traversal
- DSA - Spanning Tree
- DSA - Topological Sorting
- DSA - Strongly Connected Components
- DSA - Biconnected Components
- DSA - Augmenting Path
- DSA - Network Flow Problems
- DSA - Flow Networks In Data Structures
- DSA - Edmonds Blossom Algorithm
- DSA - Maxflow Mincut Theorem
- Tree Data Structure
- DSA - Tree Data Structure
- DSA - Tree Traversal
- DSA - Binary Search Tree
- DSA - AVL Tree
- DSA - Red Black Trees
- DSA - B Trees
- DSA - B+ Trees
- DSA - Splay Trees
- DSA - Range Queries
- DSA - Segment Trees
- DSA - Fenwick Tree
- DSA - Fusion Tree
- DSA - Hashed Array Tree
- DSA - K-Ary Tree
- DSA - Kd Trees
- DSA - Priority Search Tree Data Structure
- Recursion
- DSA - Recursion Algorithms
- DSA - Tower of Hanoi Using Recursion
- DSA - Fibonacci Series Using Recursion
- Divide and Conquer
- DSA - Divide and Conquer
- DSA - Max-Min Problem
- DSA - Strassen's Matrix Multiplication
- DSA - Karatsuba Algorithm
- Greedy Algorithms
- DSA - Greedy Algorithms
- DSA - Travelling Salesman Problem (Greedy Approach)
- DSA - Prim's Minimal Spanning Tree
- DSA - Kruskal's Minimal Spanning Tree
- DSA - Dijkstra's Shortest Path Algorithm
- DSA - Map Colouring Algorithm
- DSA - Fractional Knapsack Problem
- DSA - Job Sequencing with Deadline
- DSA - Optimal Merge Pattern Algorithm
- Dynamic Programming
- DSA - Dynamic Programming
- DSA - Matrix Chain Multiplication
- DSA - Floyd Warshall Algorithm
- DSA - 0-1 Knapsack Problem
- DSA - Longest Common Sub-sequence Algorithm
- DSA - Travelling Salesman Problem (Dynamic Approach)
- Hashing
- DSA - Hashing Data Structure
- DSA - Collision In Hashing
- Disjoint Set
- DSA - Disjoint Set
- DSA - Path Compression And Union By Rank
- Heap
- DSA - Heap Data Structure
- DSA - Binary Heap
- DSA - Binomial Heap
- DSA - Fibonacci Heap
- Tries Data Structure
- DSA - Tries
- DSA - Standard Tries
- DSA - Compressed Tries
- DSA - Suffix Tries
- Treaps
- DSA - Treaps Data Structure
- Bit Mask
- DSA - Bit Mask In Data Structures
- Bloom Filter
- DSA - Bloom Filter Data Structure
- Approximation Algorithms
- DSA - Approximation Algorithms
- DSA - Vertex Cover Algorithm
- DSA - Set Cover Problem
- DSA - Travelling Salesman Problem (Approximation Approach)
- Randomized Algorithms
- DSA - Randomized Algorithms
- DSA - Randomized Quick Sort Algorithm
- DSA - Karger’s Minimum Cut Algorithm
- DSA - Fisher-Yates Shuffle Algorithm
- Miscellaneous
- DSA - Infix to Postfix
- DSA - Bellmon Ford Shortest Path
- DSA - Maximum Bipartite Matching
- DSA Useful Resources
- DSA - Questions and Answers
- DSA - Selection Sort Interview Questions
- DSA - Merge Sort Interview Questions
- DSA - Insertion Sort Interview Questions
- DSA - Heap Sort Interview Questions
- DSA - Bubble Sort Interview Questions
- DSA - Bucket Sort Interview Questions
- DSA - Radix Sort Interview Questions
- DSA - Cycle Sort Interview Questions
- DSA - Quick Guide
- DSA - Useful Resources
- DSA - Discussion
Sublist Search Algorithm
Until now, in this tutorial, we have only seen how to search for one element in a sequential order of elements. But the sublist search algorithm provides a procedure to search for a linked list in another linked list. It works like any simple pattern matching algorithm where the aim is to determine whether one list is present in the other list or not.
The algorithm walks through the linked list where the first element of one list is compared with the first element of the second list; if a match is not found, the second element of the first list is compared with the first element of the second list. This process continues until a match is found or it reaches the end of a list.
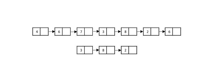
For example, consider two linked lists with values {4, 6, 7, 3, 8, 2, 6} and {3, 8, 2}. Sublist search checks whether the values of second list are present in the first linked list. The output is obtained in Boolean values {True, False}. It cannot return the position of the sub-list as the linked list is not an ordered data structure.
Note − The output is returned true only if the second linked list is present in the exact same order in the first list.
Sublist Search Algorithm
The main aim of this algorithm is to prove that one linked list is a sub-list of another list. Searching in this process is done linearly, checking each element of the linked list one by one; if the output returns true, then it is proven that the second list is a sub-list of the first linked list.
Procedure for the sublist search algorithm is as follows −
Step 1 − Maintain two pointers, each pointing to one list. These pointers are used to traverse through the linked lists.
Step 2 − Check for the base cases of the linked lists −
If both linked lists are empty, the output returns true.
If the second list is not empty but the first list is empty, we return false.
If the first list is not empty but the second list is empty, we return false.
Step 3 − Once it is established that both the lists are not empty, use the pointers to traverse through the lists element by element.
Step 4 − Compare the first element of the first linked list and the first element of the second linked list; if it is a match both the pointers are pointed to the next values in both lists respectively.
Step 5 − If it is not a match, keep the pointer in second list at the first element but move the pointer in first list forward. Compare the elements again.
Step 6 − Repeat Steps 4 and 5 until we reach the end of the lists.
Step 7 − If the output is found, TRUE is returned and if not, FALSE.
Pseudocode
Begin Sublist Search
list_ptr -> points to the first list
sub_ptr -> points to the second list
ptr1 = list_ptr
ptr2 = sub_ptr
if list_ptr := NULL and sub_ptr := NULL then:
return TRUE
end
else if sub_ptr := NULL or sub_ptr != NULL and list_ptr := NULL then:
return FALSE
end
while list_ptr != NULL do:
ptr1 = list_ptr
while ptr2 != NULL do:
if ptr1 := NULL then:
return false
else if ptr2->data := ptr1->data then:
ptr2 = ptr2->next
ptr1 = ptr1->next
else break
done
if ptr2 := NULL
return TRUE
ptr2 := sub_ptr
list_ptr := list.ptr->next
done
return FALSE
end
Analysis
The time complexity of the sublist search depends on the number of elements present in both linked lists involved. The worst case time taken by the algorithm to be executed is O(m*n) where m is the number of elements present in the first linked list and n is the number of elements present in the second linked list.
Example
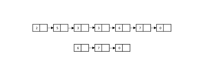
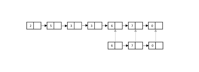
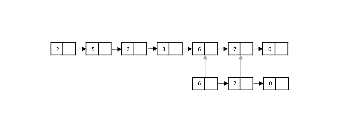
Suppose we have two linked lists with elements given as −
List 1 = {2, 5, 3, 3, 6, 7, 0}
List 2 = {6, 7, 0}
Using sublist search, we need to find out if List 2 is present in List 1.
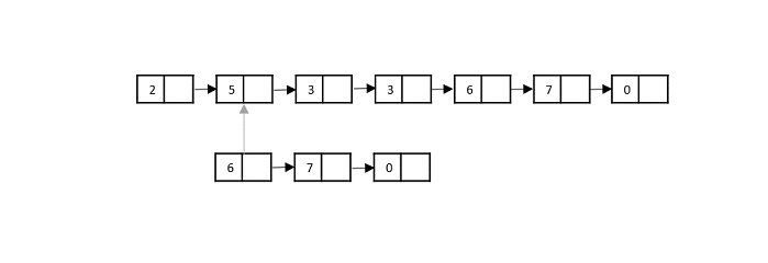
Step 1
Compare the first element of the List 2 with the first element of List 1. It is not a match, so the pointer in List 1 moves to the next memory address in it.
Step 2
In this step, the second element of the List 1 is compared with the first element of the List 2. It is not a match so the pointer in List 1 moves to next memory address.
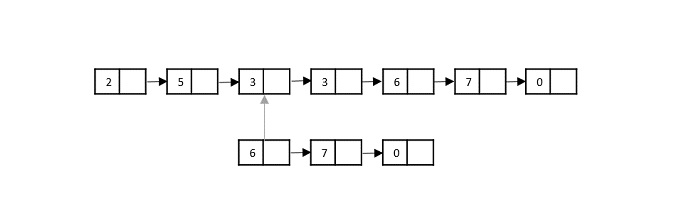
Step 3
Now the third element in List 1 is compared with the first element in the List 2. Since it is not a match, the pointer in List 1 moves forward.
Step 4
Now the fourth element in List 1 is compared with the first element in the List 2. Since it is not a match, the pointer in List 1 moves forward.
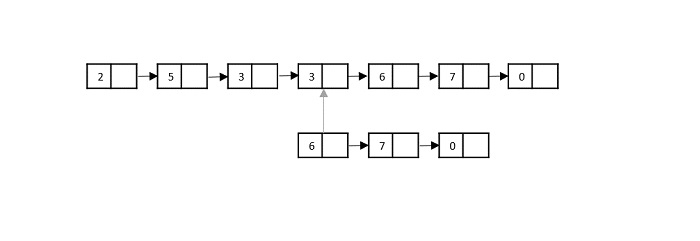
Step 5
Now the fifth element in List 1 is compared with the first element in the List 2. Since it is a match, the pointers in both List 1 and List 2 move forward.
Step 6
The sixth element in List 1 is compared with the second element in the List 2. Since it is also a match, the pointers in both List 1 and List 2 move forward.
Step 7
The seventh element in List 1 is compared with the third element in the List 2. Since it is also a match, it is proven that List 2 is a sub-list of List 1.
The output is returned TRUE.
Implementation
In the sublist search implementation, linked lists are created first using struct keyword in the C language and as an object in C++, JAVA and Python languages. These linked lists are checked whether they are not empty; and then the elements are compared one by one linearly to find a match. If the second linked list is present in the first linked list in the same order, then the output is returned TRUE; otherwise the output is printed FALSE.
The sublist search is executed in four different programming languages in this tutorial C, C++, JAVA and Python.
#include <stdio.h>
#include <stdlib.h>
#include <stdbool.h>
struct Node {
int data;
struct Node* next;
};
struct Node *newNode(int key){
struct Node *val = (struct Node*)malloc(sizeof(struct Node));;
val-> data= key;
val->next = NULL;
return val;
}
bool sublist_search(struct Node* list_ptr, struct Node* sub_ptr){
struct Node* ptr1 = list_ptr, *ptr2 = sub_ptr;
if (list_ptr == NULL && sub_ptr == NULL)
return true;
if ( sub_ptr == NULL || (sub_ptr != NULL && list_ptr == NULL))
return false;
while (list_ptr != NULL) {
ptr1 = list_ptr;
while (ptr2 != NULL) {
if (ptr1 == NULL)
return false;
else if (ptr2->data == ptr1->data) {
ptr2 = ptr2->next;
ptr1 = ptr1->next;
} else
break;
}
if (ptr2 == NULL)
return true;
ptr2 = sub_ptr;
list_ptr = list_ptr->next;
}
return false;
}
int main(){
struct Node *list = newNode(2);
list->next = newNode(5);
list->next->next = newNode(3);
list->next->next->next = newNode(3);
list->next->next->next->next = newNode(6);
list->next->next->next->next->next = newNode(7);
list->next->next->next->next->next->next = newNode(0);
struct Node *sub_list = newNode(3);
sub_list->next = newNode(6);
sub_list->next->next = newNode(7);
bool res = sublist_search(list, sub_list);
if (res)
printf("Is the sublist present in the list? %d" , res);
}
Output
Is the sublist present in the list? 1
#include <bits/stdc++.h>
using namespace std;
struct Node {
int data;
Node* next;
};
Node *newNode(int key){
Node *val = new Node;
val-> data= key;
val->next = NULL;
return val;
}
bool sublist_search(Node* list_ptr, Node* sub_ptr){
Node* ptr1 = list_ptr, *ptr2 = sub_ptr;
if (list_ptr == NULL && sub_ptr == NULL)
return true;
if ( sub_ptr == NULL || (sub_ptr != NULL && list_ptr == NULL))
return false;
while (list_ptr != NULL) {
ptr1 = list_ptr;
while (ptr2 != NULL) {
if (ptr1 == NULL)
return false;
else if (ptr2->data == ptr1->data) {
ptr2 = ptr2->next;
ptr1 = ptr1->next;
} else
break;
}
if (ptr2 == NULL)
return true;
ptr2 = sub_ptr;
list_ptr = list_ptr->next;
}
return false;
}
int main(){
Node *list = newNode(2);
list->next = newNode(5);
list->next->next = newNode(3);
list->next->next->next = newNode(3);
list->next->next->next->next = newNode(6);
list->next->next->next->next->next = newNode(7);
list->next->next->next->next->next->next = newNode(0);
Node *sub_list = newNode(3);
sub_list->next = newNode(6);
sub_list->next->next = newNode(7);
bool res = sublist_search(list, sub_list);
if (res)
cout << "Is the sublist present in the list? "<<res;
}
Output
Is the sublist present in the list? 1
import java.io.*;
public class SublistSearch {
public static class Node {
int data;
Node next;
}
public static Node newNode(int key) {
Node val = new Node();
val.data= key;
val.next = null;
return val;
}
public static boolean sublist_search(Node list_ptr, Node sub_ptr) {
Node ptr1 = list_ptr, ptr2 = sub_ptr;
if (list_ptr == null && sub_ptr == null)
return true;
if ( sub_ptr == null || (sub_ptr != null && list_ptr == null))
return false;
while (list_ptr != null) {
ptr1 = list_ptr;
while (ptr2 != null) {
if (ptr1 == null)
return false;
else if (ptr2.data == ptr1.data) {
ptr2 = ptr2.next;
ptr1 = ptr1.next;
} else
break;
}
if (ptr2 == null)
return true;
ptr2 = sub_ptr;
list_ptr = list_ptr.next;
}
return false;
}
public static void main(String args[]) {
Node list = newNode(2);
list.next = newNode(5);
list.next.next = newNode(3);
list.next.next.next = newNode(3);
list.next.next.next.next = newNode(6);
list.next.next.next.next.next = newNode(7);
list.next.next.next.next.next.next = newNode(0);
Node sub_list = newNode(3);
sub_list.next = newNode(6);
sub_list.next.next = newNode(7);
boolean res = sublist_search(list, sub_list);
if (res){
System.out.print("Is the sublist present in the list? " + res);
}
}
}
Output
Is the sublist present in the list? true
class Node:
def __init__(self, val = 0):
self.val = val
self.next = None
def sublist_search(sub_ptr, list_ptr):
if not sub_ptr and not list_ptr:
return True
if not sub_ptr or not list_ptr:
return False
ptr1 = sub_ptr
ptr2 = list_ptr
while ptr2:
ptr2 = list_ptr
while ptr1:
if not ptr2:
return False
elif ptr1.val == ptr2.val:
ptr1 = ptr1.next
ptr2 = ptr2.next
else:
break
if not ptr1:
return True
ptr1 = sub_ptr
list_ptr = list_ptr.next
return False
node_sublist = Node(3)
node_sublist.next = Node(3)
node_sublist.next.next = Node(6)
node_list = Node(2)
node_list.next = Node(5)
node_list.next.next = Node(3)
node_list.next.next.next = Node(3)
node_list.next.next.next.next = Node(6)
node_list.next.next.next.next.next = Node(7)
node_list.next.next.next.next.next.next = Node(0)
res = sublist_search(node_sublist, node_list)
if res == True:
print("Is the sublist present in the list? ", res)
Output
Is the sublist present in the list? True