- C - Home
- C - Overview
- C - Features
- C - History
- C - Standards
- C - Environment Setup
- C - Program Structure
- C - Hello World
- C - Compilation Process
- C - Comments
- C - Basic Syntax
- C - User Input
- C - printf Function
- C - Format Specifiers
- Lexical Elements in C
- C - Tokens
- C - Keywords
- C - Identifiers
- Variables and Constants
- C - Variables
- C - Constants
- C - Const Qualifier
- C - Linkage
- Data Types and Type Conversions
- C - Data Types
- C - Literals
- C - Escape Sequences
- C - Booleans
- C - Integer Promotions
- C - Character Arithmetic
- C - Type Conversion
- C - Type Casting
- Operators in C
- C - Operators
- C - Arithmetic Operators
- C - Unary Operators
- C - Relational Operators
- C - Logical Operators
- C - Bitwise Operators
- C - Assignment Operators
- C - Increment and Decrement Operators
- C - Ternary Operator
- C - sizeof Operator
- C - Operator Precedence
- C - Miscellaneous Operators
- Decision Making & Control Statements
- C - Decision Making
- C - if Statement
- C - if...else Statement
- C - if...else if Ladder
- C - Nested if Statements
- C - Switch Statement
- C - Nested Switch Statements
- C - Switch Case Using Range
- Loops in C
- C - Loops
- C - For Loop
- C - While Loop
- C - Do...while Loop
- C - For Loop vs While Loop
- C - Nested Loop
- C - Infinite Loop
- C - Break Statement
- C - Continue Statement
- C - Goto Statement
- Functions in C
- C - Functions
- C - Function Prototype
- C - Main Function
- C - Function call by Value
- C - Function call by reference
- C - Nested Functions
- C - Variadic Functions
- C - User-Defined Functions
- C - Callback Function
- C - Return Statement
- C - Recursion
- C - Predefined Identifier __func__
- Scope Rules in C
- C - Scope Rules
- C - Static Variables
- C - Global Variables
- Arrays in C
- C - Arrays
- C - Properties of Array
- C - Multi-Dimensional Arrays
- C - Passing Arrays to Function
- C - Return Array from Function
- C - Variable Length Arrays
- C - Dynamic Arrays
- Strings in C
- C - Strings
- C - Array of Strings
- C - Character Arrays
- C - Special Characters
- Pointers in C
- C - Pointers
- C - Initialization of Pointer Arrays
- C - Applications of Pointers
- C - Dereference Pointer
- C - NULL Pointer
- C - void Pointer
- C - Const Pointers & Pointer to Const
- C - Dangling Pointers
- C - Pointer Arithmetics
- C - Pointers and Arrays
- C - Pointer vs Array
- C - Pointer to an Array
- C - Array of Pointers
- C - Pointers vs. Multi-dimensional Arrays
- C - Pointer to Pointer
- C - Chain of Pointers
- C - Character Pointers and Functions
- C - Passing Pointers to Functions
- C - Return Pointer from Functions
- C - Function Pointers
- C - Array of Function Pointers
- C - Pointers to Structures
- C - Near, Far and Huge Pointers
- C - Restrict Keyword
- User-Defined Data Types
- C - Structures
- C - Structures and Functions
- C - Arrays of Structures
- C - Self-Referential Structures
- C - Dot (.) Operator
- C - Lookup Tables
- C - Enumeration (or enum)
- C - Structure Padding and Packing
- C - Nested Structures
- C - Anonymous Structure and Union
- C - Unions
- C - Bit Fields
- C - Typedef
- C - Flexible Array Members in Structures
- C - Structures vs Unions
- Memory Management in C
- C - Memory Layout
- C - Memory Management
- C - Memory Address
- C - Storage Classes
- C - Dynamic Array Resizing
- C - Memory Leaks
- File Handling in C
- C - File Handling
- C - Input & Output
- C - File Operations
- C - Formatted Output
- C - getc, getchar, getch, getche
- Preprocessors in C
- C - Preprocessors
- C - Pragmas
- C - Macros
- C - Working of Preprocessor
- C - Preprocessor Operators
- C - Header Files
- C - Custom Header Files
- Miscellaneous Topics
- C - Error Handling
- C - Variable Arguments
- C - Command Execution
- C - Math Functions
- C - Static Keyword
- C - Random Number Generation
- C - Command Line Arguments
- C Programming Resources
- C - Questions & Answers
- C - Quick Guide
- C - Cheat Sheet
- C - Useful Resources
- C - Discussion
- C - Online Compiler
Variable Length Arrays in C
A variable length array in C is also called a variable-sized or runtime-sized array. It is an array whose length is determined at the runtime rather than at the time of compiling the program. Its size depends on a value generated during the runtime of a program, usually received as an input from the user.
Usually, the array size is declared beforehand in the program as follows −
int arr[10];
The size of an array, once declared, remains fixed during the execution of a program and cannot be changed during its runtime. However, in case of a Variable Length Array (VLA), the compiler allocates the memory with automatic storage duration on the stack. The support for VLAs was added in the C99 standard.
Creating a Variable Length Array
The syntax for creating a variable length arrays is as follows −
void arr_init(int length){
int arr[length];
//code using arr;
};
Example
The following example demonstrates how you can create a variable length array −
#include <stdio.h>
int main(){
int i, j;
int size; // variable to hold size of one-dimensional array
printf("Enter the size of one-dimensional array: ");
scanf("%d", &size);
int arr[size];
for(i = 0; i < size; ++i){
printf("Enter a number: ");
scanf("%d", &j);
arr[i] = j;
}
for(i = 0; i < size; ++i)
printf("a[%d]: %d\n", i, arr[i]);
return 0;
}
Output
When you run this code, it will ask you enter the size of the array. Notice that the length of the array is not fixed at the time of declaration. You define its size at runtime.
Enter the size of one-dimensional array: 5 Enter a number: 1 Enter a number: 5 Enter a number: 7 Enter a number: 8 Enter a number: 7 a[0]: 1 a[1]: 5 a[2]: 7 a[3]: 8 a[4]: 7
Two-dimensional Variable Length Arrays
We can also declare and use a two-dimensional variable length array.
Example 1
Take a look at the following example −
#include <stdio.h>
int main(){
int i, j, x;
int row, col; // number of rows & columns of two D array
printf("Enter number of rows & columns of 2-D array:\n");
scanf("%d %d", &row, &col);
int arr2D[row][col];
for(i = 0; i < row; ++i){
for(j = 0; j < col; ++j){
printf("Enter a number: ");
scanf("%d", &x);
arr2D[i][j] = x;
}
}
for(i = 0; i < row; ++i){
printf("\n");
for(j = 0; j < col; ++j)
printf("%d\t", arr2D[i][j]);
}
return 0;
}
Output
Run the code and check its output −
Enter number of rows & columns of 2-D array: 2 3 Enter a number: 10 Enter a number: 20 Enter a number: 30 Enter a number: 40 Enter a number: 50 Enter a number: 60 10 20 30 40 50 60
Example 2
The following code declares a variable length one-dimensional array and populates it with incrementing numbers −
#include <stdio.h>
int main(){
int n;
printf("Enter the size of the array: \n");
scanf("%d", &n);
int arr[n];
for(int i = 0; i < n; i++)
arr[i] = i+1;
printf("The array elements are: ");
for(int i = 0; i < n; i++)
printf("%d ", arr[i]);
return 0;
}
Output
Run the code and check its output −
Enter the size of the array: 5 The array elements are: 1 2 3 4 5 ....
Example 3
The following code fills the variable length array with randomly generated numbers using the functions srand() and rand() from the stdlib.h header file.
#include <stdio.h>
#include <stdlib.h>
#include <time.h>
void oneDArray(int length, int a[length]);
// function prototype
void twoDArray(int row, int col, int a[row][col]);
// function prototype
int main(){
int i, j;
// counter variable
int size;
// variable to hold size of one dimensional array
int row, col;
// number of rows & columns of two D array
srand(time(NULL));
printf("Enter the size of one-dimensional array: ");
scanf("%d", &size);
printf("Enter the number of rows & columns of 2-D array:\n");
scanf("%d %d", &row, &col);
// declaring arrays
int arr[size];
// 2-D array
int arr2D[row][col];
// one dimensional array
for(i = 0; i < size; ++i){
arr[i] = rand() % 100 + 1;
}
// two dimensional array
for(i = 0; i < row; ++i){
for(j = 0; j < col; ++j){
arr2D[i][j] = rand() % 100 + 1;
}
}
// printing arrays
printf("One-dimensional array:\n");
// oneDArray(size, arr);
for(i = 0; i < size; ++i)
printf("a[%d]: %d\n", i, arr[i]);
printf("\nTwo-dimensional array:\n");
// twoDArray(row1, col1, arr2D);
for(i = 0; i < row; ++i){
printf("\n");
for (j = 0; j < col; ++j)
printf("%5d", arr2D[i][j]);
}
}
Output
Run the code and check its output −
Enter the size of one-dimensional array: 5
Enter the number of rows & columns of 2-D array:
4 4
One-dimensional array:
a[0]: 95
a[1]: 93
a[2]: 4
a[3]: 52
a[4]: 68
Two-dimensional array:
92 19 79 23
56 21 44 98
8 22 89 54
93 1 63 38
Jagged Array
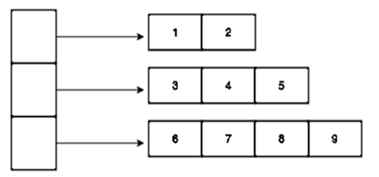
A jagged array is a collection of two or more arrays of similar data types of variable length. In C, the concept of jagged array is implemented with the help of pointers of arrays.
A jagged array is represented by the following figure −
Example
In this program, we declare three one-dimensional arrays of different sizes and store their pointers in an array of pointers that acts as a jagged array.
#include <stdio.h>
int main(){
int a[] = {1,2};
int b[] = {3,4,5};
int c[] = {6,7,8,9};
int l1 = sizeof(a)/sizeof(int),
l2 = sizeof(b)/sizeof(int),
l3 = sizeof(c)/sizeof(int);
int *arr[] = {a,b,c};
int size[] = {l1, l2, l3};
int *ptr;
int i, j, k = 0;
for(i = 0; i < 3; i++){
ptr = arr[i];
for(j = 0; j < size[k]; j++){
printf("%d\t", *ptr);
ptr++;
}
printf("\n");
k++;
arr[i]++;
}
return 0;
}
Output
When you run this code, it will produce the following output −
1 2 3 4 5 6 7 8 9
VLA is a fast and more straightforward option compared to heap allocation. VLAs are supported by most modern C compilers such as GCC, Clang etc. and are used by most compilers.