- Apache Tapestry - Home
- Apache Tapestry - Overview
- Apache Tapestry - Architecture
- Apache Tapestry - Installation
- Apache Tapestry - Quick Start
- Apache Tapestry - Project Layout
- Convention Over Configuration
- Apache Tapestry - Annotation
- Pages and Components
- Apache Tapestry - Templates
- Apache Tapestry - Components
- Built-In Components
- Forms & Validation Components
- Apache Tapestry - Ajax Components
- Apache Tapestry - Hibernate
- Apache Tapestry - Storage
- Advanced Features
Apache Tapestry - Architecture
Tapestry tries to use the available features of Java as much as possible. For example, all Tapestry pages are simply POJOs. It does not enforce any custom interfaces or base class to write the application. Instead, it uses Annotation (a light weight option to extend the functionality of a Java class) to provide features. It is based on battle-tested Java Servlet API and is implemented as a Servlet Filter. It provides a new dimension to the web application and the programming is quite Simple, Flexible, Understandable and Robust.
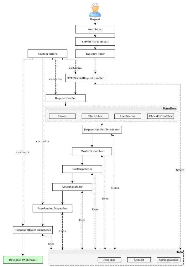
Workflow
Let us discuss the sequence of action taking place when a tapestry page is requested.
Step 1 − The Java Servlet receives the page request. This Java Servlet is the configured in such a way that the incoming request will be forwarded to tapestry. The configuration is done in the web.xml as specified in the following program. Filter and Filter Mapping tag redirects all the request to Tapestry Filter.
<!DOCTYPE web-app PUBLIC "-//Sun Microsystems, Inc.//DTD Web Application 2.3//EN"
"http://java.sun.com/dtd/web-app_2_3.dtd">
<web-app>
<display-name>My Tapestry Application</display-name>
<context-param>
<param-name>tapestry.app-package</param-name>
<param-value>org.example.myapp</param-value>
</context-param>
<filter>
<filter-name>app</filter-name>
<filter-class>org.apache.tapestry5.TapestryFilter</filter-class>
</filter>
<filter-mapping>
<filter-name>app</filter-name>
<url-pattern>/*</url-pattern>
</filter-mapping>
</web-app>
Step 2 − The Tapestry Filter calls the HttpServletRequestHandler Service by its Service() method.
Step 3 − HttpServletRequestHandler stores the request and response in RequestGlobals. It also wraps the request and response as a Request and Response object and sends it to the RequestHandler.
Step 4 − The RequestHandler is an abstraction on top of HttpServletRequest of Servlet API. Some of the salient feature of the tapestry is done in RequestHandler section. The feature of tapestry can be extended by writing a filter in RequestHandler. RequestHandler provides several build-in filters, which include −
CheckForUpdates Filter − Responsible for live class reloading. This filter checks the java classes for changes and update the application as necessary.
Localization Filter − Identify the location of the user and provide localization support for the application.
StaticFiles Filter − Identify the static request and aborts the process. Once the process is aborted, Java Servlet takes control and process the request.
Error Filter − Catches the uncaught exception and presents the exception report page.
The RequestHandler also modifies and stores the request and response in the RequestQlobalsand invokes the MasterDispatcher service.
Step 5 − The MasterDispatcher is responsible for rendering the page by calling several dispatchers is a specific order. The four-main dispatchers called by MasterDispatcher is as follows −
RootPath Dispatcher − It recognizes the root path / of the request and render the same as Start page.
Asset Dispatcher − It recognized the asset (Java assets) request by checking the url pattern /assets/ and sends the requested assets as byte streams.
PageRender Dispatcher − Bulk of the tapestry operations are done in PageRender Dispatcher and the next dispatcher Component Dispatcher. This dispatcher recognizes the particular page of that request and its activation context (extra information). It then renders that particular page and sends it to the client. For example, if the request url is /product/12123434, the dispatcher will check if any class with name product/12123434 is available. If found, it calls product/12123434 class, generate the response and send it to the client. If not, it checks for product class. If found, it calls product class with extra information 121234434, generates the response and sends it to the client. This extra information is called Activation Context. If no class is found, it simply forwards the request to Component Dispatcher.
Component Dispatcher − Component Dispatcher matches the URL of the page with the pattern /<class_name>/<component_id>:<event_type>/<activation_context>. For example, /product/grid:sort/asc represents the product class, grid component, sortevent type and asc activation context. Here, event_type is optional and if none is provided, the default event type action will be triggered. Usually, the response of the component dispatcher is to send a redirect to the client. Mostly, the redirect will match PageRender Dispatcher in the next request and proper response will be send to the client.