- VBA - Home
- VBA - Overview
- VBA - Excel Macros
- VBA - Excel Terms
- VBA - Macro Comments
- VBA - Message Box
- VBA - Input Box
- VBA - Variables
- VBA - Constants
- VBA - Operators
- VBA - Decisions
- VBA - Loops
- VBA - Strings
- VBA - Date and Time
- VBA - Arrays
- VBA - Functions
- VBA - Sub Procedure
- VBA - Events
- VBA - Error Handling
- VBA - Excel Objects
- VBA - Text Files
- VBA - Programming Charts
- VBA - Userforms
Selected Reading
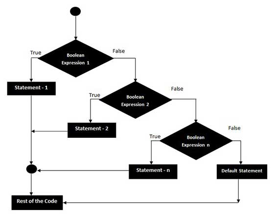
VBA - If Elseif - Else statement
An If statement followed by one or more ElseIf statements that consists of boolean expressions and then followed by a default else statement, which executes when all the condition becomes false.
Syntax
Following is the syntax of an If Elseif - Else statement in VBScript.
If(boolean_expression) Then Statement 1 ..... ..... Statement n ElseIf (boolean_expression) Then Statement 1 ..... .... Statement n ElseIf (boolean_expression) Then Statement 1 ..... .... Statement n Else Statement 1 ..... .... Statement n End If
Flow Diagram
Example
For demo purpose, let us find the biggest between the two numbers of an Excel with the help of a function.
Private Sub if_demo_Click()
Dim x As Integer
Dim y As Integer
x = 234
y = 234
If x > y Then
MsgBox "X is Greater than Y"
ElseIf y > x Then
Msgbox "Y is Greater than X"
Else
Msgbox "X and Y are EQUAL"
End If
End Sub
When the above code is executed, it produces the following result.
X and Y are EQUAL
vba_decisions.htm
Advertisements
